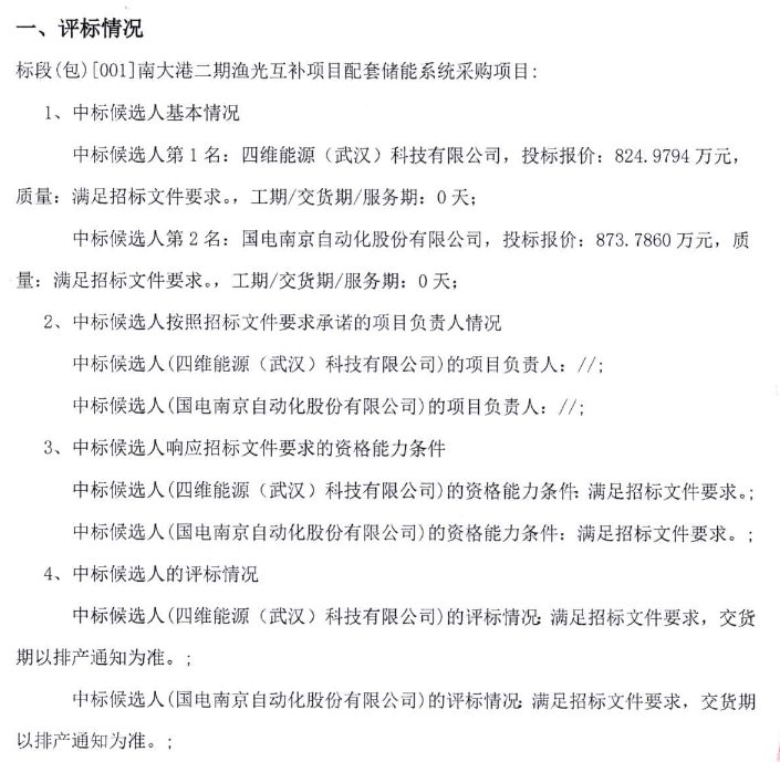
近日,南大港二期渔光互补项目7.5MW/15MWh锂离子电池储能系统采购项目中标候选人公示。项目招标人为天津协合华兴风电装备有限公司,招标规模7.5MW/15MWh。
第一中标候选人为四维能源(武汉)科技有限公司,投标报价824.9794万元,折合单价0.55元/Wh;
第二中标候选人为国电南京自动化股份有限公司,投标报价873.786万元,折合单价0.583元/Wh。

恒盛娱乐:能源数字化先锋
北京恒盛娱乐数字科技有限公司作为国家级高新技术企业、双软认证单位及北京市新产品(服务)获奖企业,始终以“让能源创造更大价值”为使命,聚焦能源数字化领域创新研发。公司注册资金1000万元,核心产品涵盖恒盛娱乐能源经济评价系统、综合能源经济评价及辅助规划设计系统、恒盛娱乐能源运营数据引擎系统、数字能源云等解决方案,致力于技术创新驱动行业变革,提供从项目规划、经济评价到运营管理的全生命周期解决方案,服务和赋能企业低碳转型与绿色能源可持续发展。
能者先行,耀世而歌。恒盛娱乐诚邀能源行业伙伴共同探索恒盛娱乐能源新未来,携手为地球家园创造更多绿色价值!
立即咨询
电话:400-2962997/400-0462368
官网:www.gzjiansheng.com


