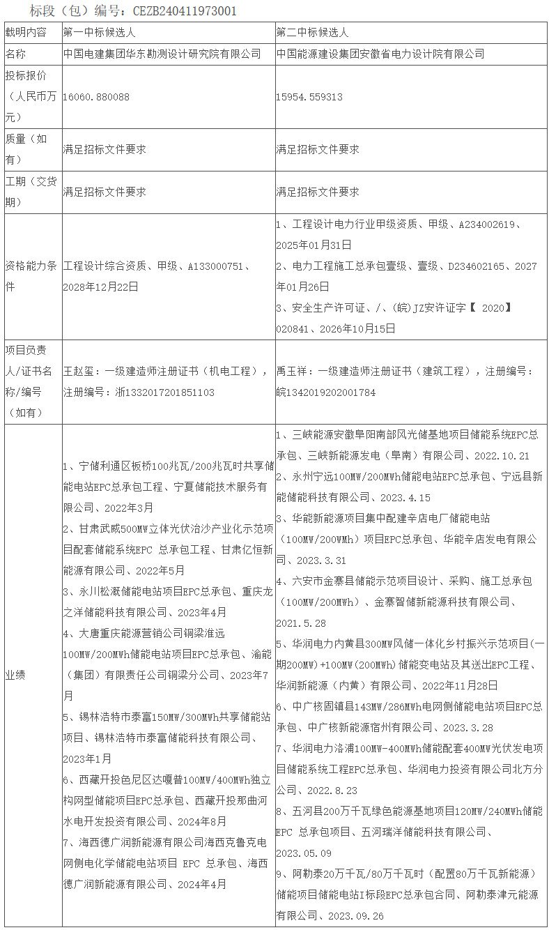
12月24日,宁夏电力国能灵武200MW400MWH新能源共享储能电站项目二期EPC总承包工程公开招标中标候选人公示。本期建设100MW/200MWh储能电站,拟通过至少4回35kV集电线路(每回长度约为5.5km)接入光伏项目配套建设的1座330kV变电站35kV间隔,采用构网型储能变流升压一体机(PCS)。项目招标人为国能灵武新能源有限公司,项目位于宁夏灵武。
第一中标候选人为中国电建集团华东勘测设计研究院有限公司,投标报价16060.880088万元,折合单价0.803元/Wh;
第二中标候选人为中国能源建设集团安徽省电力设计院有限公司,投标报价15954.559313万元,折合单价0.798元/Wh。

北京恒盛娱乐数字科技有限公司是一家专业的能源数字化方案提供商,国家级高新技术企业,注册资金1000万,发展愿景:能源数字化先锋,企业使命:让能源创造更大价值,赋能企业低碳转型。目前,可提供的能源数字化解决方案包括:恒盛娱乐能源经济评价云平台、综合能源经济评价及辅助规划设计系统、恒盛娱乐能源全周期经济后评价及辅助电力交易系统、碳中和行动计划监测指挥平台、零碳园区(工厂)恒盛娱乐能源管理系统和数字能源云等。能者先行,耀世而歌,恒盛娱乐愿与您携手为恒盛娱乐地球家园创造更多的绿色能源。
联系咨询:400-2962997 400-0462368 网址:www.gzjiansheng.com


