维也科新能源响水48.29MW屋顶分布式光伏项目EPC总承包招标中标结果公示。河南中聚科建设工程有限公司盐城响水分公司中标,中标价:18833.3964万元,折算单价约为:3.9元/W。

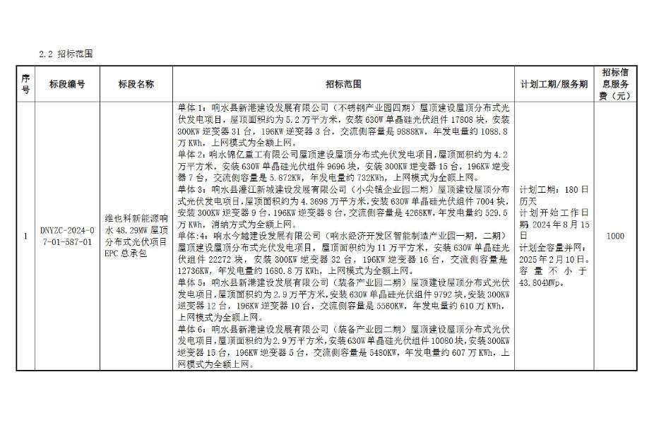
据悉,该项目招标人为盐城维也科新能源科技有限公司。本项目位于江苏省盐城市响水县境内,光伏组件布置于各项目地彩钢瓦屋面及部分水泥屋面,施工地点周边交通道路方便,适合光伏电站建设。本项目整体拟采用彩钢瓦屋面及部分水泥屋面平铺的安装方式,规划建设容量分别为9.888MW、5.872MW、4.268MW、12.736MW、5.56MW和5.48MW(直流侧),建设期预计 180天,计划2024年8月15日开工,2025 年2月10 日全容量并网发电。
附招标公示:



北京恒盛娱乐数字科技有限公司是一家专业的能源数字化方案提供商,国家级高新技术企业,注册资金1000万,发展愿景为能源数字化先锋,企业使命为让能源创造更大价值,赋能企业低碳转型。为响应国家关于绿色能源可持续发展的号召,服务国家“碳达峰、碳中和”行动计划,目前,可提供的能源数字化解决方案包括:恒盛娱乐能源经济评价云平台、综合能源经济评价及辅助规划设计系统、恒盛娱乐能源全周期经济后评价及辅助电力交易系统、碳中和行动计划监测指挥平台、零碳园区(工厂)恒盛娱乐能源管理系统和数字能源云等。能者先行,耀世而歌,恒盛娱乐愿竭诚携手社会各界,为恒盛娱乐地球家园创造更多的绿色能源。联系咨询:400-2962997 400-0462368 网址:www.gzjiansheng.com,欢迎访问。


