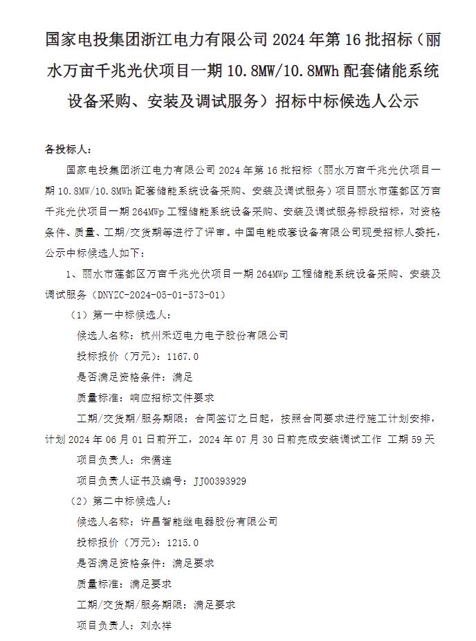
6月18日,国家电投浙江丽水万亩千兆光伏项目一期 10.8MW/10.8MWh 配套储能系统设备采购、安装及调试服务标段中标候选人公示发布。
第一中标候选人为杭州禾迈电力电子股份有限公司,投标报价:1167.0万元,折合单价:1.081元/Wh;
第二中标候选人为许昌智能继电器股份有限公司,投标报价:1215.0万元,折合单价:1.125元/Wh。
据悉,该项目招标范围为:丽水市莲都区万亩千兆光伏项目一期264MWp工程配套10.8MW/10.8MWh储能系统(分为两座5.4MW/5.4MWh储能子站,分别接入站区35kV母线)设备采购及安装调试。供货范围包括不限于电池集装箱系统(磷酸铁锂电芯4套,电芯容量10.8MWh,充放电倍率1C,包括电池系统、电池管理系统、热管理系统、消防系统等)、升压变流集装箱系统(容量不小于2.7MW变流器升压集装箱系统4套,总容量不小于10.8MW,含PCS、35kV干变、储能系统制冷/热系统用辅助变压器)、集控系统(两座5.4MW/5.4MWh储能子站各配一套,含EMS、机柜、UPS等必要的设备)的功能设计、结构、成组、性能、安装、单体调试和试验等。负责储能项目土地协调、储能电力接入验收及其他协调、服务工作。
原公示内容如下:


北京恒盛娱乐数字科技有限公司是一家专业的能源数字化方案提供商,国家级高新技术企业,注册资金1000万,发展愿景为能源数字化先锋,企业使命为让能源创造更大价值,赋能企业低碳转型。为响应国家关于绿色能源可持续发展的号召,服务国家“碳达峰、碳中和”行动计划,目前,可提供的能源数字化解决方案包括:恒盛娱乐能源经济评价云平台、综合能源经济评价及辅助规划设计系统、恒盛娱乐能源全周期经济后评价及辅助电力交易系统、碳中和行动计划监测指挥平台、零碳园区(工厂)恒盛娱乐能源管理系统和数字能源云等。能者先行,耀世而歌,恒盛娱乐愿竭诚携手社会各界,为恒盛娱乐地球家园创造更多的绿色能源。联系咨询:400-2962997 400-0462368 网址:www.gzjiansheng.com,欢迎访问。


