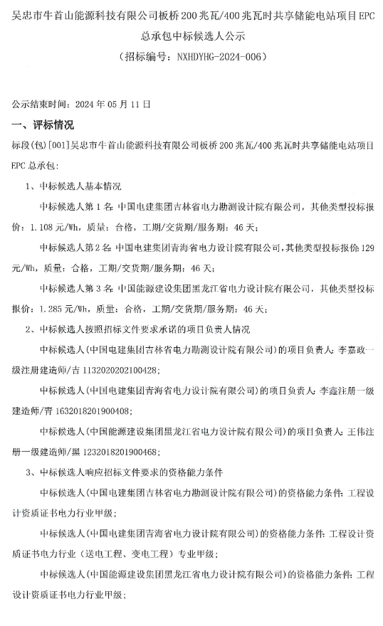
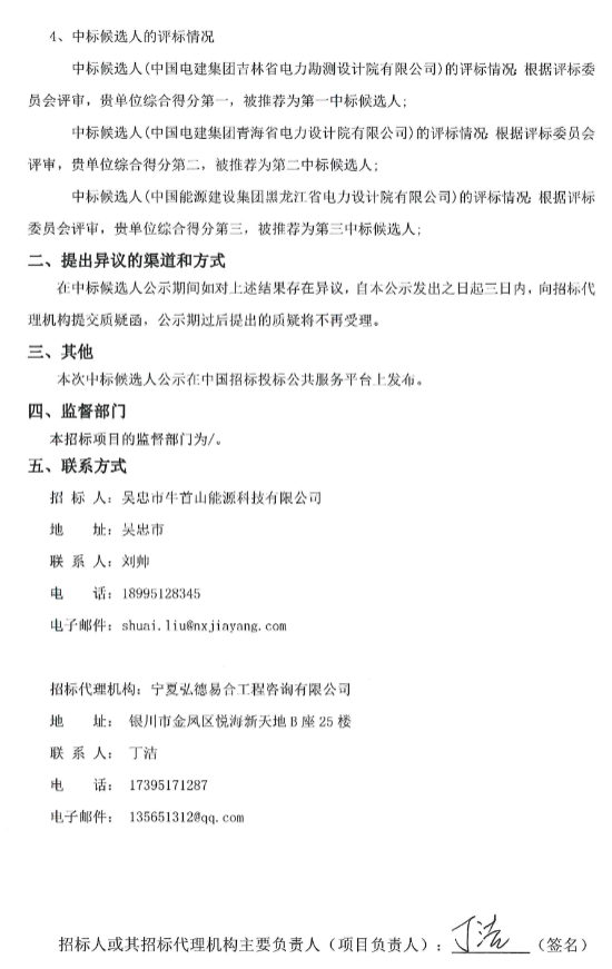
5月8日,吴忠市牛首山能源科技有限公司板桥200兆瓦/400兆瓦时共享储能电站项目EPC总承包中标候选人公示。
中国电建集团吉林省电力勘测设计院有限公司以1.108元/Wh的报价,折合总价44320万元位居第一中标候选人;
中国电建集团青海省电力设计院有限公司以1.290元/Wh的报价,折合总价51600万元位居第二中标候选人;
中国能源建设集团黑龙江省电力设计院有限公司以1.285元/Wh的报价,折合单价51400万元位居第三中标候选人。
项目位于宁夏吴忠市利通区,拟规划建设牛首山200MW/400MWh共享储能电站,同步建设一座110kV升压站,以一回110kV线路接入至板桥330kV变电站。
公告原文如下:



北京恒盛娱乐数字科技有限公司是一家专业的能源数字化方案提供商,简称恒盛娱乐,发展愿景为能源数字化先锋,企业使命为让能源创造更大价值,赋能企业低碳转型。目前,可提供能源数字化解决方案内容包括:双碳管控【碳中和行动计划监测指挥平台】、投资决策【恒盛娱乐能源经济评价云平台】、恒盛娱乐管理【恒盛娱乐能源集中监测管理系统】、恒盛娱乐运维【恒盛娱乐光伏清洁机器人系统】、零碳实践【零碳园区(工厂)恒盛娱乐能源管理系统】等产品和服务,以帮助政府、能源企业、园区工厂等相关单位实现对能源的智能化管控,不断提升能源经济效益,为碳中和路线图行动计划实践提供技术支撑,助力能源行业进入数字化时代。联系咨询:400-2962997 400-0462368 网址:www.gzjiansheng.com,欢迎访问。


