[新能源资讯] 国家发改委等四部门:统筹大型风电光伏基地与国家枢纽节点建设,支持非实时 日期:2024-07-24 11:16:26 点击:232 好评:0
今日,国家发改委等四部门印发《数据中心绿色低碳发展专项行动计划》。...
[新能源资讯] 湖北省能源局:2024年安排1GW左右乡村风电建设规模 日期:2024-07-24 11:15:15 点击:397 好评:0
7月18日,湖北省能源局发布《省能源局关于征求湖北省“千乡万村驭风行动”工作方案意见的函》。...
[新能源资讯] 最高支持100万元!北京市通州区支持分布式光伏能源建设 日期:2024-07-24 11:12:27 点击:246 好评:0
7月17日,北京市通州区经信局发布《关于北京城市副中心绿色化改造提升项目补助资金的实施细则》。...
[新能源资讯] 1.46GW!江西14个风、光保障性消纳项目转为市场化交易项目 日期:2024-07-23 15:13:00 点击:126 好评:0
7月22日,江西省发展和改革委员会发布《关于第一批在建集中式新能源项目拟转为市场化交易项目的公示》。...
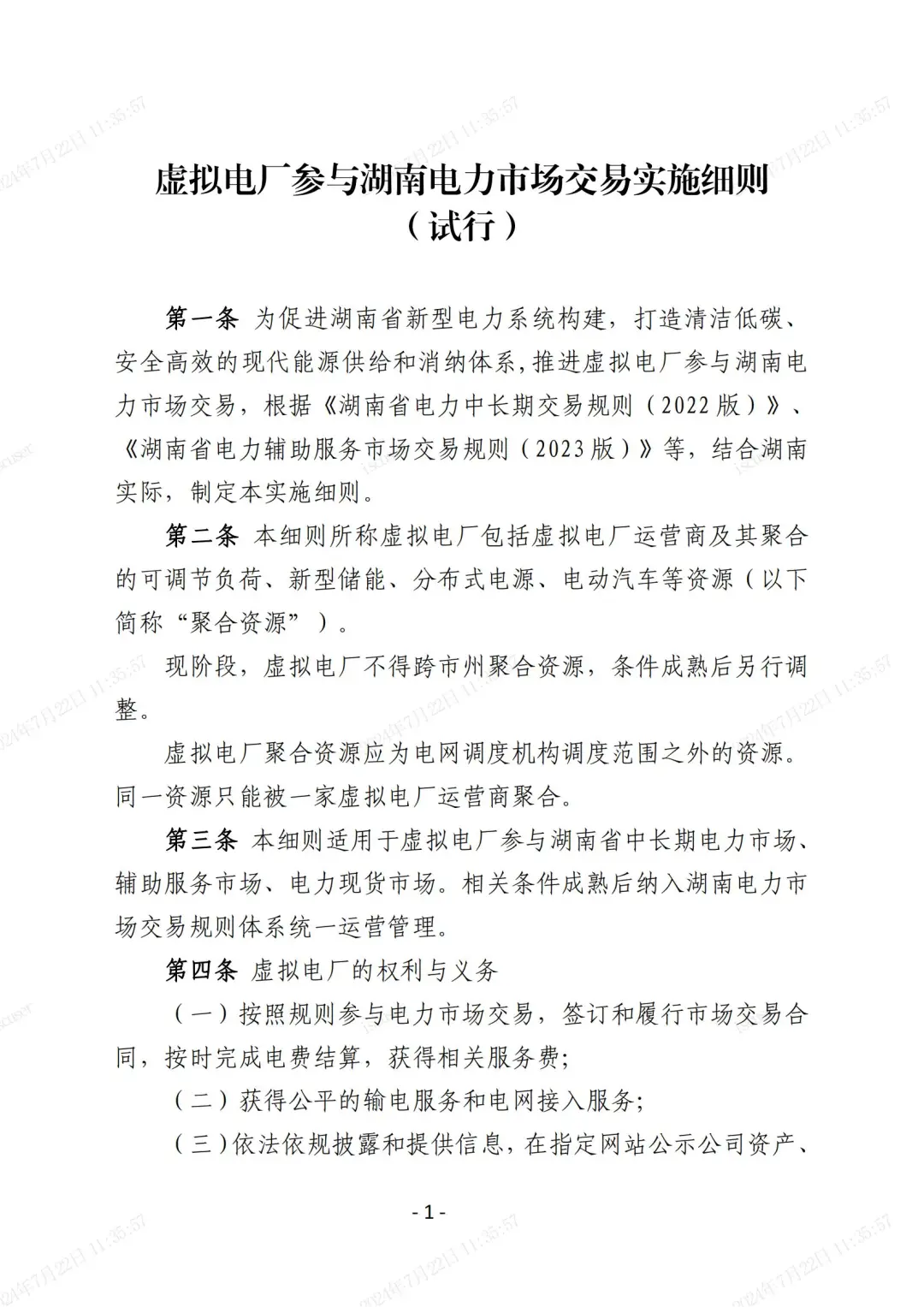
[新能源资讯] 不小于10MW/1h!《虚拟电厂参与湖南电力市场交易实施细则(试行)》发布 日期:2024-07-23 15:08:00 点击:199 好评:0
7月19日,湖南电力交易中心发布《虚拟电厂参与湖南电力市场交易实施细则(试行)》的通知,本细则所称虚拟电厂包括虚拟电厂运营商及其聚合的可调节负荷、新型储能、分布式电源、电动汽车等资源(以下简称“聚合资源”)。现阶段,虚拟电厂不得跨市州聚合资源,条件成熟后另行调整。虚拟电厂聚合资源应为电网调度机构调度范围之外的资源。同一资源只...
[新能源资讯] 内蒙古乌海市:力争到2025年底新能源装机总规模达到300万千瓦以上 日期:2024-07-18 15:37:31 点击:202 好评:0
7月11日,内蒙古乌海市人民政府发布关于印发乌海市空气质量持续改善行动实施方案的通知。...
[新能源资讯] 广东省抽水蓄能参与电力市场交易实施方案印发! 日期:2024-07-18 15:30:30 点击:273 好评:0
7月17日,广东省能源局、国家能源局南方监管局联合发布广东省抽水蓄能参与电力市场交易实施方案。...
[新能源资讯] 南方电网:保障乡村分散式风电和分布式光伏“应并尽并” 日期:2024-07-18 14:45:17 点击:175 好评:0
近日获悉,南方电网公司正全面推进电网设备大规模更新,预计2024年至2027年,大规模设备更新投资规模将达到1953亿元。其中,2024年年中将增加投资40亿元,全年投资规模达到404亿元,力争到2027年实现电网设备更新投资规模较2023年增长52%。...
[新能源资讯] 广东能源集团:已投运新型储能规模超80万千瓦 日期:2024-07-18 14:41:44 点击:112 好评:0
作为广东省属实力最强、规模最大的能源企业,广东能源集团坚持抢抓大机遇、搭建大平台,全力推进新型储能产业发展。目前已投运新型储能规模超80万千瓦,位居全省第一。...
[新能源资讯] 江苏:到2025年,江苏电网分布式光伏接入能力不低于50GW 日期:2024-07-17 16:10:08 点击:145 好评:0
7月16日,江苏省发展和改革委员会发布关于公开征求《关于高质量做好全省分布式光伏接网消纳的通知(征求意见稿)》意见的通告。...

如果需要了解恒盛娱乐的产品与服务
联系地址:北京市海淀区 邮编:100096
电 话:400-2962997 400-0462368
网 址:www.gzjiansheng.com
邮 箱:service@gzjiansheng.com