[新能源资讯] 扬中市立足产业基础发展新型储能与制氢产业 日期:2024-11-07 15:46:57 点击:190 好评:0
10月30日,在位于经开区的威腾电气新能源产业基地项目现场,记者看到储能系统制造车间钣金厂房已经建成,工人们正在厂房内安装设备。另一侧的工地上,电池PACK厂房以及储能变压器厂房钢结构搭建已经完成70%。...
[新能源资讯] 2030年清洁能源发电装机达到200MW!湖南湘西州泸溪县碳达峰实施方案印发 日期:2024-11-06 16:43:00 点击:292 好评:0
近日,湖南省湘西州泸溪县人民政府印发《泸溪县碳达峰实施方案》。《方案》提出,推动储能技术应用,积极推动风电和集中式光伏项目配建储能电站。...
[新能源资讯] 广东广州:建设3个新型储能产业园,力争全市新型储能产业营业收入到2025年达 日期:2024-11-05 17:54:33 点击:139 好评:0
11月1日,广州市工业和信息化局印发《广州市推进新型储能产业园区建设实施方案》的通知。...
[新能源资讯] 西藏山南市发布《关于加快推进氢氧产业试点工作的若干措施》 日期:2024-11-05 17:53:42 点击:199 好评:0
2024年10月30日,西藏自治区山南市在官网发布了《西藏山南市发布关于加快推进氢氧产业试点工作的若干措施》(以下简称《措施》)。...
[新能源资讯] 提升容量租赁比例!宁夏发布关于促进储能健康发展的通知 日期:2024-11-05 17:52:59 点击:153 好评:0
11月5日,宁夏自治区发展改革委发布关于促进储能健康发展的通知。...
[新能源资讯] 2025年新型储能营收超600亿!广东广州市推进新型储能产业园区建设实施方案发 日期:2024-11-05 17:52:12 点击:252 好评:0
11月4日,广州市工业和信息化局官网发布《广州市推进新型储能产业园区建设实施方案》(以下简称《实施方案》),以“定产业方向+建专业园区+招优质企业+促政策支撑”四核驱动,首批建设白云区、黄埔区、花都区等3个新型储能产业园,示范打造粤港澳大湾区新型储能产业和新型电力系统的制高点。...
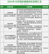
[新能源资讯] 52条!19省市!2024年10月全国储能政策复盘分析! 日期:2024-11-05 17:48:26 点击:632 好评:0
据储能头条统计,2024年10月份国家及地方共发布储能相关政策52条!其中国家出台政策4条,地方出台政策48条。根据储能政策的具体类型,地方政策中,储能补贴政策5条、储能规划布局的政策3条、新能源配储政策9条、储能参与电力市场化相关政策14条、储能项目政策2条,其他相关政策15条。...
[新能源资讯] 关于《昆明市规范新能源开发利用管理暂行办法》的政策解读 日期:2024-11-04 17:51:00 点击:326 好评:0
日前,昆明市发展和改革委员会印发了《昆明市规范新能源开发利用管理暂行办法》(以下简称《暂行办法》),为准确理解相关内容,确保工作推进实效,现就《暂行办法》出台的背景和主要内容解读如下。...
[新能源资讯] 立即制订措施落实整改!江苏镇江储能电站安全生产管理工作征意见 日期:2024-11-04 17:50:00 点击:169 好评:0
11月1日,江苏镇江市发展和改革委员会征求《关于加强电化学储能电站安全生产管理工作的实施意见(征求意见稿)》意见。文件提出,定期组织开展电化学储能电站安全隐患排查及统计工作,彻底摸清在镇江地区生产经营场所建设运行的储能电站安全管理状况。...
[新能源资讯] 新建厂房屋顶安装不低于50%!广东珠海就新建建筑光伏建设要求征求意见 日期:2024-10-30 16:00:36 点击:218 好评:0
10月29日,广东省珠海市住建局就《珠海市住房和城乡建设局关于新建建筑光伏建设要求的通知 (征求意见稿)》公开征求意见。...

如果需要了解恒盛娱乐的产品与服务
联系地址:北京市海淀区 邮编:100096
电 话:400-2962997 400-0462368
网 址:www.gzjiansheng.com
邮 箱:service@gzjiansheng.com