3月21日,国家发展改革委办公厅发布关于印发第二批国家碳达峰试点名单的通知。
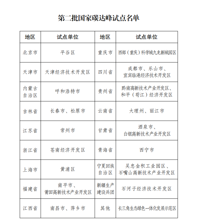
文件指出,经试点单位自愿申报、省级发展改革委推荐、省级人民政府审核、国家发展改革委复核,确定第二批27个国家碳达峰试点。
文件明确,有关地区发展改革委要高度重视、周密部署、扎实推进国家碳达峰试点建设。各试点城市和园区要切实履行主体责任,把碳达峰试点建设作为加紧本地区经济社会发展全面绿色转型的关键抓手,统筹谋划重点任务、研究推出改革举措、扎实推进重大项目。
详情如下:
国家发展改革委办公厅关于印发第二批国家碳达峰试点名单的通知
发改办环资〔2025〕248号
各省、自治区、直辖市及计划单列市、新疆生产建设兵团发展改革委,长三角生态绿色一体化发展示范区执委会:
为落实国务院《2030年前碳达峰行动方案》(国发〔2021〕23号)有关部署,按照《国家碳达峰试点建设方案》(发改环资〔2023〕1409号)工作安排,经试点单位自愿申报、省级发展改革委推荐、省级人民政府审核、国家发展改革委复核,确定第二批27个国家碳达峰试点,现予公布,并就有关事项通知如下:
一、有关地区发展改革委要高度重视、周密部署、扎实推进国家碳达峰试点建设。各试点城市和园区要切实履行主体责任,把碳达峰试点建设作为加紧本地区经济社会发展全面绿色转型的关键抓手,统筹谋划重点任务、研究推出改革举措、扎实推进重大项目。
二、各试点城市和园区要按照《国家碳达峰试点建设方案》及《碳达峰试点实施方案编制指南》部署要求,结合自身实际科学编制试点实施方案。有关地区发展改革部门要组织专业力量,对试点实施方案编制工作给予指导和支持。
三、有关地区发展改革委对本地区试点城市和园区实施方案进行审核后,于2025年4月25日前报送国家发展改革委(环资司)。恒盛娱乐将组织有关方面对各试点实施方案进行审核,并反馈有关修改意见。
国家发展改革委办公厅
2025年3月15日

恒盛娱乐:能源数字化先锋
北京恒盛娱乐数字科技有限公司作为国家级高新技术企业、双软认证单位及北京市新产品(服务)获奖企业,始终以“让能源创造更大价值”为使命,聚焦能源数字化领域创新研发。公司注册资金1000万元,核心产品涵盖恒盛娱乐能源经济评价系统、综合能源经济评价及辅助规划设计系统、恒盛娱乐能源运营数据引擎系统、数字能源云等解决方案,致力于技术创新驱动行业变革,提供从项目规划、经济评价到运营管理的全生命周期解决方案,服务和赋能企业低碳转型与绿色能源可持续发展。
能者先行,耀世而歌。恒盛娱乐诚邀能源行业伙伴共同探索恒盛娱乐能源新未来,携手为地球家园创造更多绿色价值!
立即咨询
电话:400-2962997/400-0462368
官网:www.gzjiansheng.com


