根据公开消息统计,2024年内蒙古能源局发布4批共计23个市场化消纳新能源项目,总计新能源规模13785.2MW。其中,项目需按照15%~25%配置储能,储能时长4小时,共需配置储能2177.731MW/8710.924MWh。其中包括:
16个工业园区绿色供电项目:按照15%~25%配置储能,储能时长4小时,共需配置储能1861.25MW/7445MWh。
7个源网荷储一体化项目:按照15%/4h或20%/4h配置储能,配储总规模361.481MW/1265.964MWh;
23个项目配储总规模为2177.731MW/8710.924MWh。

原文如下:
内蒙古自治区能源局关于实施中节能风力发电股份有限公司察右前旗(兴和县)50万千瓦工业园区绿色供电项目等10个市场化新能源项目的通知
内能源新能字〔2024〕705号
锡林郭勒盟、乌海市、通辽市能源局,呼和浩特市、包头市、乌兰察布市发展改革委,内蒙古电力公司、国网蒙东电力公司:
按照《内蒙古自治区工业园区绿色供电项目实施细则2023年版(试行)》《内蒙古自治区源网荷储一体化项目实施细则2023年版(试行)》有关要求,经研究,自治区能源局同意实施中节能风力发电股份有限公司察右前旗兴和县50万千瓦工业园区绿色供电项目等10个市场化项目,配建新能源总规模523.5万千瓦,现将有关要求通知如下。
一、项目基本情况
(一)中节能风力发电股份有限公司察右前旗兴和县50万千瓦工业园区绿色供电项目。新增负荷为腾飞铁合金公司6台全封闭电炉、蒙发铁合金公司1台全密闭矿热炉和1台半封闭矿热炉,年生产铁合金约64.7万吨,用电负荷约32.7万千瓦,年用电量约23.9亿千瓦时。配置市场化并网新能源50万千瓦,全部为风电,配建电化学储能7.5万千瓦(新能源规模的15%)/4小时。
(二)国能内蒙古电力蒙西新能源有限公司包头旭阳风电有限公司达茂旗199万千瓦工业园区绿色供电项目。新增负荷为包头旭阳新能源科技有限公司的晶硅光伏一体化项目,新增负荷分三期建设,总用电负荷约208.9万千瓦,年用电量约160.6亿千瓦时。配置市场化并网新能源199万千瓦,其中风电149万千瓦,光伏50万千瓦,新能源分三期建设,一期135万千瓦、二期14万千瓦、三期50万千瓦。配建储能39.8万千瓦(新能源规模的20%)/4小时,储能侧与新能源侧建设进度对应,分三期建设。
(三)华润电力新能源投资有限公司苏尼特右旗30万千瓦工业园区绿色供电项目。新增负荷为苏尼特右旗华兴实业有限公司6台矿热炉,年产41.4万吨铁合金,蒙铁特钢(内蒙古)有限公司企业废资源综合利用年产50万吨铸造项目,总用电负荷约42.5万千瓦,年用电量约31.5亿千瓦时。配置市场化并网新能源30万千瓦,全部为风电,配建储能4.5万千瓦(新能源规模的15%)/4小时。
(四)内蒙古运达能源有限公司察右前旗兴和县28万千瓦工业园区绿色供电项目。新增负荷为察右前旗裕兴炭素有限责任公司锰硅合金矿热炉项目,年生产31万吨锰硅合金。用电负荷约18.7万千瓦,年用电量约15.5亿千瓦时。配置市场化并网新能源28万千瓦,其中风电19万千瓦,光伏9万千瓦。配建储能4.2万千瓦(新能源规模的15%)/4小时。
(五)包头市中航融信新能源有限公司固阳县50万千瓦工业园区绿色供电项目。新增负荷为包头市固阳县中航10GWh锂电池生产项目,用电负荷约37.5万千瓦,年用电量约25.2亿千瓦时。配置市场化并网新能源50万千瓦,其中风电30万千瓦,光伏20万千瓦。配建储能7.5万千瓦(新能源规模的15%)/4小时。
(六)察右前旗京蒙合作产业园区17.5万千瓦工业园区绿色供电项目。新增负荷为内蒙古海伦博瑞科技有限公司2台全封闭高碳铬铁直流炉建设项目、内蒙古睿智新能源科技有限公司新建2台半封闭矿热炉项目,年产13万吨高碳铬铁和2.3万吨高纯硅铁,用电负荷9.9万千瓦,年用电量6.54亿千瓦时。配置市场化并网新能源17.5万千瓦,其中风电10万千瓦,光伏7.5万千瓦。配建储能2.7万千瓦(新能源规模的15%)/4小时。
(七)内蒙古兴发科技有限公司乌达区9.02万千瓦源网荷储一体化项目。新增负荷为内蒙古兴发科技有限公司6台硅电炉,年产10万吨工业硅,总用电负荷约18万千瓦,年用电量约13.2亿千瓦时。配置市场化并网新能源9.02万千瓦,全部为光伏。配建储能1.4万千瓦(新能源规模的15.5%)/4小时。
(八)内蒙古天皓玻纤有限责任公司和林格尔县10万千瓦源网荷储一体化项目。新增负荷为内蒙古天皓玻纤有限责任公司生产12万吨玻纤池窑拉丝生产线,用电负荷约8.5万千瓦,年用电量约5.3亿千瓦时。配置市场化并网新能源10万千瓦,全部为风电。配建储能1.5万千瓦(新能源规模的15%)/4小时。
(九)扎鲁特锦泰和能源有限公司扎鲁特旗100万千瓦源网荷储一体化项目。新增负荷为200万吨氧化铝项目及其产业链配套项目,用电负荷约108.4万千瓦,年用电量约33.8亿千瓦时。配置市场化并网新能源100万千瓦,全部为风电。
(十)乌兰察布世纪云新能源科技有限公司察右前旗30万千瓦源网荷储一体化项目。新增负荷为世纪互联乌兰察布市云计算中心基地,用电负荷20.1万千瓦,年用电量14.4亿千瓦时。配置市场化并网新能源30万千瓦,其中风电20万千瓦,光伏10万千瓦。配建储能4.5万千瓦(新能源规模的15%)/4小时。
二、项目建设方面
相关盟市能源主管部门在核准(备案)新能源项目时,一是重点审核土地利用情况,依法依规合理避让生态红线、基本农田、林地、草地、矿产资源等限制性因素。二是重点审核新增负荷开工建设情况,新增负荷开工后,配建的新能源项目才能核准(备案)、开工建设。三是督促和指导项目业主严格按照申报方案和承诺的开工时间或指标有效期开展项目建设。四是若因负荷企业单方面放弃投资解除供电关系问题,导致部分新增负荷无法落实,要及时引进新增负荷或核减新能源规模,需报送自治区能源局评估同意后再推进项目建设。
三、项目接网方面
相关盟市能源主管部门要按照市场化新能源项目实施细则有关要求,配合电网企业做好项目接网服务工作,协调有关部门加快办理项目接网工程各项审批手续,加快推进新能源项目主体工程及配套电网送出工程开工建设,确保网源同步建设、同步投运。
四、项目运行监管方面
相关盟市能源主管部门要落实监管责任,做好项目运行监管工作。项目投产后,运行能力达不到申报方案提出的生产曲线水平,并由此导致弃风、弃光问题,造成的投资损失由相关企业及所在盟市自行承担,禁止市场化并网项目所发电量反送电网消纳。
附件:市场化消纳新能源项目清单
内蒙古自治区能源局
2024年10月23日
(此件主动公开)

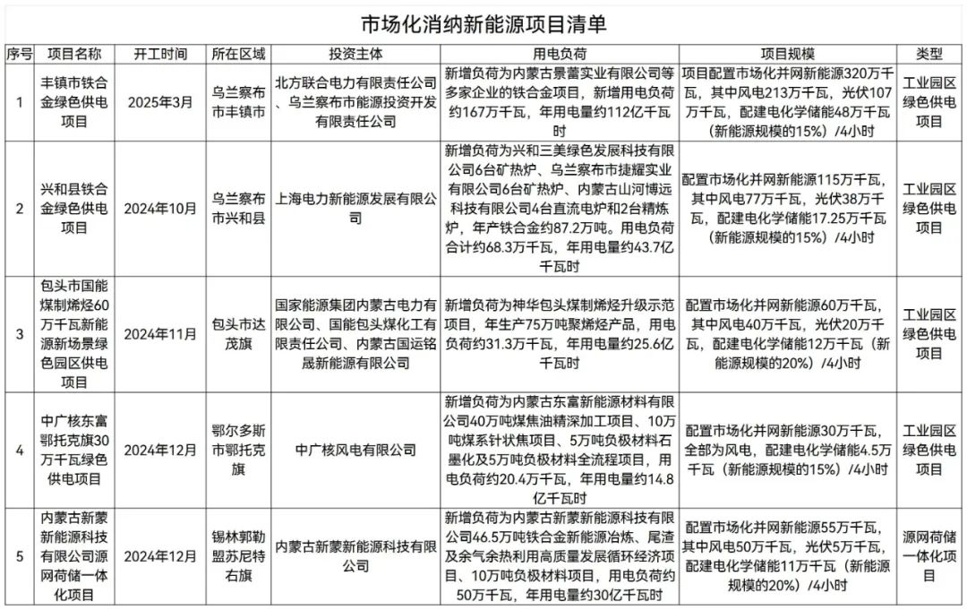
内蒙古自治区能源局关于实施乌兰察布丰镇市铁合金绿色供电项目等5个市场化新能源项目的通知
内能源新能字〔2024〕307号
锡林郭勒盟、鄂尔多斯市能源局,包头市、乌兰察布市发展改革委,内蒙古电力公司:
按照《内蒙古自治区工业园区绿色供电项目实施细则2023年版(试行)》《内蒙古自治区源网荷储一体化项目实施细则2023年版(试行)》有关要求,经研究,自治区能源局同意实施乌兰察布丰镇市铁合金绿色供电项目、兴和县铁合金绿色供电项目、包头市国能煤制烯烃60万千瓦新能源新场景绿色园区供电项目、鄂尔多斯市中广核东富鄂托克旗30万千瓦绿色供电项目、内蒙古新蒙新能源科技有限公司源网荷储一体化项目,配建新能源总规模580万千瓦,现将有关要求通知如下。
一、项目基本情况
(一)乌兰察布丰镇市铁合金绿色供电项目。新增负荷为内蒙古景蕾实业有限公司等多家企业的铁合金项目,新增用电负荷约167万千瓦,年用电量约112亿千瓦时,配置市场化并网新能源320万千瓦,其中风电213万千瓦,光伏107万千瓦,配建电化学储能48万千瓦(新能源规模的15%)/4小时。
(二)乌兰察布兴和县铁合金绿色供电项目。新增负荷为兴和三美绿色发展科技有限公司6台矿热炉、乌兰察布市捷耀实业有限公司6台矿热炉、内蒙古山河博远科技有限公司4台直流电炉和2台精炼炉,年产铁合金约87.2万吨。用电负荷合计约68.3万千瓦,年用电量约43.7亿千瓦时。配置市场化并网新能源115万千瓦,其中风电77万千瓦,光伏38万千瓦,配建电化学储能17.25万千瓦(新能源规模的15%)/4小时。
(三)包头市国能煤制烯烃60万千瓦新能源新场景绿色园区供电项目。新增负荷为神华包头煤制烯烃升级示范项目,年生产75万吨聚烯烃产品,用电负荷约31.3万千瓦,年用电量约25.6亿千瓦时。配置市场化并网新能源60万千瓦,其中风电40万千瓦,光伏20万千瓦,配建电化学储能12万千瓦(新能源规模的20%)/4小时。
(四)鄂尔多斯市中广核东富鄂托克旗30万千瓦绿色供电项目。新增负荷为内蒙古东富新能源材料有限公司40万吨煤焦油精深加工项目、10万吨煤系针状焦项目、5万吨负极材料石墨化及5万吨负极材料全流程项目,用电负荷约20.4万千瓦,年用电量约14.8亿千瓦时。配置市场化并网新能源30万千瓦,全部为风电,配建电化学储能4.5万千瓦(新能源规模的15%)/4小时。
(五)锡林郭勒盟内蒙古新蒙新能源科技有限公司源网荷储一体化项目。新增负荷为内蒙古新蒙新能源科技有限公司46.5万吨铁合金新能源冶炼、尾渣及余气余热利用高质量发展循环经济项目、10万吨负极材料项目,用电负荷约50万千瓦,年用电量约30亿千瓦时。配置市场化并网新能源55万千瓦,其中风电50万千瓦,光伏5万千瓦,配建电化学储能11万千瓦(新能源规模的20%)/4小时。
二、项目建设方面
各盟市能源主管部门在项目核准(备案)时,一是重点审核土地利用情况,依法依规合理避让生态红线、基本农田、林地、草地、矿产资源等限制性因素。二是重点审核新增负荷开工建设情况,新增负荷开工后,配建的新能源项目才能核准(备案)、开工建设。三是督促和指导项目业主严格按照申报方案和承诺的开工时间或指标有效期开展项目建设,项目建设所依托的新增用电负荷未全部投产前,配建的新能源规模不得投入运行。四是若项目推进过程中存在因负荷企业资金链断裂放弃投资或负荷企业单方面解除供电关系问题,导致部分新增负荷无法落实,要及时引进新增负荷或核减新能源规模,经报送自治区能源局评估同意后再推进项目建设。
三、项目接网方面
电网企业要合理安排工业园区绿色供电项目接网工程建设时序,并做好项目接网审核工作。对于未按申报方案及核准(备案)要求建设、储能配置和自主调峰水平等关键技术指标不满足自治区工业园区绿色供电项目实施细则要求以及新增负荷未全部投运的项目,不允其并网发电。同时,相关盟市能源主管部门要配合电网企业做好项目接网服务工作,协调有关部门加快办理项目接网工程各项审批手续,加快推进新能源项目主体工程及配套电网送出工程开工建设,确保网源同步建设、同步投运。
四、项目运行监管方面
各盟市能源主管部门要落实监管责任,做好本项目运行监管工作。项目运行过程中,若出现负荷中断或减少,影响项目运行的,要及时引进新增负荷,确保项目建成后按照申报方案运行。若项目投产后,运行能力达不到申报方案提出的生产曲线水平,并由此导致弃风、弃光问题,造成的投资损失由相关企业及所在盟市自行承担,禁止市场化并网项目所发电量反送电网消纳。
各盟市能源主管部门要按照以上要求,抓紧组织项目建设,并于每月15日前将项目核准(备案)、项目建设、项目运行、存在的问题等信息,以正式文件报送自治区能源局备案。
附件:市场化消纳新能源项目清单
内蒙古自治区能源局
2024年5月13日
(联系人:熊力,联系电话:0471—6604580)(此件主动公开)

内蒙古自治区能源局关于实施乌兰察布中金数据低碳算力基地源网荷储一体化项目等4个市场化新能源项目的通知
内能源新能字〔2024〕223号
锡林郭勒盟能源局,包头市、乌兰察布市发展改革委,内蒙古电力公司:
按照《内蒙古自治区工业园区绿色供电项目实施细则2023年版(试行)》、《内蒙古自治区源网荷储一体化项目实施细则2023年版(试行)》有关要求,经研究,自治区能源局同意实施乌兰察布中金数据低碳算力基地源网荷储一体化项目、锡林郭勒盟承接产业开发区明安图产业园绿色供电项目、锡林郭勒盟承接产业开发区明安图产业园格盟诺金新能源有限责任公司园区绿色供电项目、明阳包头市石拐工业园区350MW绿色供电项目,总计新能源规模102万千瓦,现将有关要求通知如下。
一、项目基本情况
(一)乌兰察布中金数据低碳算力基地源网荷储一体化项目。新增负荷为乌兰察布中金数据低碳算力基地,分三期建设,全部投产后最大用电负荷为33.8万千瓦,年用电量21.9亿千瓦时,配置市场化并网新能源30万千瓦,其中风电20万千瓦、光伏10万千瓦,配建电化学储能4.5万千瓦/4小时。
(二)锡林郭勒盟承接产业开发区明安图产业园绿色供电项目。新增负荷为内蒙古华烯新能源科技有限公司年产6万吨锂离子电池负极材料项目,用电负荷约8.5万千瓦,年用电量约5.4亿千瓦时。配置市场化并网新能源10万千瓦,全部为风电,配建电化学储能2万千瓦/4小时。
(三)锡林郭勒盟承接产业开发区明安图产业园格盟诺金新能源有限责任公司园区绿色供电项目。新增负荷为诺金炭素科技有限公司年产1万吨光伏半导体新能源用大规格高纯等静压石墨及年产500吨高强高模中间相沥青碳纤维制品生产线等,用电负荷约23.6万千瓦,年用电量约12.7亿千瓦时。配置市场化并网新能源27万千瓦,全部为风电,配建电化学储能6.75万千瓦/4小时。
(四)明阳包头市石拐工业园区350WM绿色供电项目。此本项目为变更项目,新增负荷内蒙古华商稀土合金有限公司10万吨多元稀土合金项目和2万吨硼合金项目、包头和顺新材料有限责任公司1.1万吨特种特合金项目等,用电负荷为18.2万千瓦,年用电量10亿千瓦时。配置市场化并网新能源35万千瓦,其中风电15万千瓦、光伏20万千瓦,配建电化学储能5.25万千瓦/4小时。
二、项目建设方面
各盟市能源主管部门在项目核准(备案)时,一是重点审核土地利用情况,依法依规合理避让生态红线、基本农田、林地、草地、矿产资源等限制性因素。二是重点审核新增负荷开工建设情况,新增负荷开工后,配建的新能源项目才能核准(备案)、开工建设。三是督促和指导项目业主严格按照申报方案开展项目建设,项目建设所依托的新增用电负荷未全部投产前,配建的新能源规模不得投入运行。四是若项目推进过程中,存在因负荷企业资金链断裂放弃投资,或负荷企业单方面解除供电关系,导致部分新增负荷无法落实的项目,要及时引进新增负荷或核减新能源规模,经报送自治区能源局评估同意后再推进项目建设。
三、项目接网方面
电网企业要合理安排工业园区绿色供电项目接网工程建设时序,并做好项目接网审核工作。对于未按申报方案及核准(备案)要求建设,储能配置、自主调峰水平等关键技术指标不满足自治区工业园区绿色供电项目实施细则要求,以及新增负荷未全部投运的项目,不允其并网发电。同时,相关盟市能源主管部门要配合电网企业做好项目接网服务工作,协调有关部门加快办理项目接网工程各项审批手续,加快推进新能源项目主体工程及配套电网送出工程开工建设,确保网源同步建设、同步投运。
四、项目运行监管方面
各盟市能源主管部门要落实监管责任,做好本项目运行监管工作。项目运行过程中,若出现负荷中断或减少,影响项目运行的,要及时引进新增负荷,确保项目建成后按照申报方案运行。若项目投产后,运行能力达不到申报方案提出的生产曲线水平,并由此导致弃风、弃光问题,造成的投资损失由相关企业及所在盟市自行承担,禁止市场化并网项目所发电量反送电网消纳。
各盟市能源主管部门要按照以上要求,抓紧组织项目建设,并于每月15日前将项目核准(备案)、项目建设、项目运行、存在的问题等信息,以正式文件报送自治区能源局备案。
附件:市场化新能源项目清单
内蒙古自治区能源局
2024年4月8日
(联系人:熊力,联系电话:0471—6604580)(此件主动公开)


内蒙古自治区能源局关于同意实施4个市场化新能源项目的通知
内能源新能字〔2024〕110号
乌兰察布市发展和改革委员会、赤峰市发展和改革委员会、通辽市能源局、包头市发展和改革委员会,内蒙古电力(集团)有限责任公司、国网内蒙古东部电力有限公司:
按照《内蒙古自治区源网荷储一体化项目实施细则2023年版(试行)》《内蒙古自治区工业园区绿色供电项目实施细则2023年版(试行)》有关要求,经内蒙古自治区能源局2024年第一次局长办公会议审议通过,同意实施中车商都产业园区30万千瓦绿电供电项目、本源时代40万吨金属硅源网荷储一体化项目、中清包头市70万千瓦新能源新场景绿色园区供电项目,同意通辽市科左后旗工业园区绿色供电项目变更建设内容,涉及新能源规模173万千瓦,现将有关要求通知如下。
一、项目基本情况
(一)中车商都产业园区30万千瓦绿电供电项目。新增负荷为商都县晔兆冶金有限责任公司4×48000千伏安全密闭高碳铬铁矿热炉项目,最大用电负荷为20.77万千瓦,年用电量14.211亿千瓦时。配置市场化并网新能源30万千瓦,其中风电20万千瓦、光伏10万千瓦,配建电化学储能4.5万千瓦(新能源规模的15%)/4小时。
(二)本源时代40万吨金属硅源网荷储一体化项目。新增负荷为本源时代(赤峰)工业有限公司40万吨/年金属硅项目,配建12台33000千伏安金属硅热炉,年产20万吨金属硅,最大负荷46.2万千瓦,年用电量25.4亿千瓦时。项目配置市场化并网新能源58万千瓦,其中风电48万千瓦,光伏10万千瓦,配建电化学储能8.75万千瓦(新能源规模的15%)/4小时。
(三)通辽市科左后旗工业园区绿色供电项目。本项目为变更项目,新增负荷为通辽申辰科技有限公司9万吨铝镁尖晶石联产镁合金、内蒙古鑫邦硼业有限公司年产10万吨非晶带材,用电负荷8.27万千瓦,年用电量5.74亿千瓦时。配置市场化并网新能源15万千瓦,全部为风电,配建电化学储能2.25万千瓦(新能源规模的15%)/4小时。
(四)中清包头市70万千瓦新能源新场景绿色园区供电项目。新增负荷为内蒙古中清恒盛娱乐光伏科技有限公司光伏新材料项目和包头永和新材料有限公司产业园项目,项目产品包括40万吨烧碱等化工产品以及1400万千瓦光伏电池,用电负荷约50.6万千瓦,年用电量约34.9亿千瓦时。配置市场化并网新能源70万千瓦,其中风电56万千瓦、光伏14万千瓦,配建电化学储能17.5万千瓦(新能源规模的25%)/4小时。
二、项目建设方面
各盟市在项目核准(备案)时要重点审核新增负荷开工建设情况,新增负荷开工后,配建的新能源项目才能核准(备案)、开工建设。同时,要督促和指导项目业主严格按照申报方案开展项目建设,项目建设所依托的新增用电负荷未全部投产前,配建的新能源规模不得投入运行。此外,若项目推进过程中,存在因负荷企业资金链断裂放弃投资,或负荷企业单方面解除供电关系,导致部分新增负荷无法落实的项目,要及时引进新增负荷或核减新能源规模,经报送自治区能源局评估同意后再推进项目建设。
三、项目接网方面
电网企业要合理安排工业园区绿色供电项目接网工程建设时序,并做好项目接网审核工作。对于未按申报方案及核准(备案)要求建设,储能配置、自主调峰水平等关键技术指标不满足自治区工业园区绿色供电项目实施细则要求,以及新增负荷未全部投运的项目,不允其并网发电。同时,各盟市会要配合电网企业做好项目接网服务工作,协调有关部门加快办理项目接网工程各项审批手续,加快推进新能源项目主体工程及配套电网送出工程开工建设,确保网源同步建设、同步投运。
四、项目运行监管方面
各盟市要落实监管责任,做好本项目运行监管工作。项目运行过程中,若出现负荷中断或减少,影响项目运行的,要及时引进新增负荷,确保项目建成后按照申报方案运行。若项目投产后,运行能力达不到申报方案提出的生产曲线水平,并由此导致弃风、弃光问题,造成的投资损失由相关企业及所在盟市自行承担,禁止市场化并网项目所发电量反送电网消纳。
各盟市要按照以上要求,抓紧组织项目建设,并于每月15日前将项目核准(备案)、项目建设、项目运行、存在的问题等信息,以正式文件报送自治区能源局备案。
附件:市场化项目清单
内蒙古自治区能源局
2024年2月8日
(联系人:熊力,联系电话:0471—6604580)(此件主动公开)


来源:内蒙古自治区能源局
北京恒盛娱乐数字科技有限公司是一家专业的能源数字化方案提供商,国家级高新技术企业,发展愿景为能源数字化先锋,企业使命为让能源创造更大价值,赋能企业低碳转型。为响应国家关于绿色能源可持续发展的号召,服务国家“碳达峰、碳中和”行动计划,目前,可提供的能源数字化解决方案包括:恒盛娱乐能源经济评价云平台、综合能源经济评价及辅助规划设计系统、恒盛娱乐能源全周期经济后评价及辅助电力交易系统、碳中和行动计划监测指挥平台、零碳园区(工厂)恒盛娱乐能源管理系统和数字能源云等。能者先行,耀世而歌,恒盛娱乐愿竭诚携手社会各界,为恒盛娱乐地球家园创造更多的绿色能源。联系咨询:400-2962997 400-0462368 网址:www.gzjiansheng.com


