近日,浙江磐安县发改局发布《磐安县能源领域设备更新专项行动方案》。
文件提出,推动投产超10年、光伏板功率低于250瓦、能源转化效率低于18%的光伏组件以大代小。推动新建光伏项目N型组件占比超过90%。推动光伏逆变器向微型化、智能化升级,提升发电效率,增强光伏逆变器的稳定性和安全性。积极采用新产品对光伏设备进行节能改造,争取列入节能示范项目。
原文件如下:
磐安县发展和改革局关于印发《磐安县能源领域设备更新专项行动方案》的通知
各镇乡人民政府、街道办事处,县政府各部门:
为贯彻落实《浙江省推动大规模设备更新和消费品以旧换新若干举措》《浙江省能源领域设备更新专项行动方案》《金华市推动大规模设备更新和消费品以旧换新若干举措的通知》《金华市能源领域设备更新专项行动方案》、《磐安县推动大规模设备更新和消费品以旧换新若干举措》等文件精神,我局牵头制定了《磐安县能源领域设备更新专项行动方案》,经县政府同意,现予以印发,请按照职责抓好落实。
附件:1.磐安县能源领域设备更新专项行动方案
2.重点任务清单
磐安县发展和改革局
2024年8月19日
附件1
磐安县能源领域设备更新专项行动方案
根据《浙江省推动大规模设备更新和消费品以旧换新若干举措》、《浙江省能源领域设备更新专项行动方案》、《金华市推动大规模设备更新和消费品以旧换新若干举措的通知》、《金华市能源领域设备更新专项行动方案》、《磐安县推动大规模设备更新和消费品以旧换新若干举措》精神,围绕“绿色、高效、安全、智能”目标,聚焦能源生产、输配和利用三大领域,推动我县能源领域设备更新,打造能源新质生产力,加快构建新型能源体系,助力实现碳达峰碳中和。
一、目标要求
2024 年,淘汰更新电机、变压器等用能设备节能改造10台(套)左右,完成老旧变电设备和输电线路改造升级2000万元。
到2027年底,累计淘汰更新电机、变压器等用能设备节能改造30台(套),推动老旧低功率充电桩换新及低效光伏更新改装。持续推动老旧变电设备和配电线路改造、电网设施数字化智能化更新。
二、重点举措
(一)推动能源生产领域设备更新
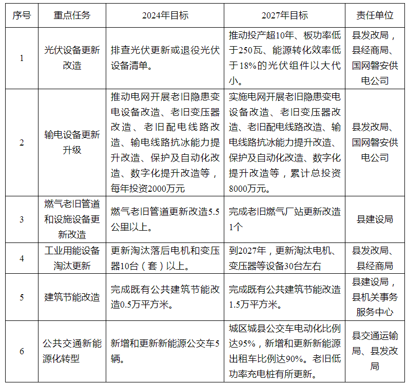
1.光伏设备更新。推动投产超10年、光伏板功率低于250瓦、能源转化效率低于18%的光伏组件以大代小。推动新建光伏项目N型组件占比超过90%。推动光伏逆变器向微型化、智能化升级,提升发电效率,增强光伏逆变器的稳定性和安全性。积极采用新产品对光伏设备进行节能改造,争取列入节能示范项目。(责任单位:县发改局、县经商局、国网磐安供电公司,列第一位的为牵头单位,下同。责任单位均包括各乡镇〔街道〕人民政府、金磐开发区、磐安经济开发区、新城建设中心,以下不再列出)
2.小水电设备更新。推动小水电站(装机容量小于5万千瓦)水轮机、水轮发电机、油压设备、励磁设备、电气设备等升级更新和增效扩容改造。(责任单位:县农业农村局、县发改局、国网磐安供电公司)
(二)推动能源输配领域设备更新
3.电网设备更新改造。开展老旧输变电设备、重点隐患设备、自然灾害抵御设备、绿色低碳设备、电网保护自动化设备和电网运检装备等6个领域设备更新;实施配电网提升改造,推广应用绿色环保配电设备;大力推进输电线路通道智能终端加装和可视化改造,提升电网智能化水平。到2027年,投运超30年老旧架空线路,投运超25年且能效不达标的变压器,投运超20年及以上故障频发的组合电器、断路器、隔离开关,投运超15年的220千伏以上继电保护和安全自动装置全面完成改造升级;全面淘汰S9型以下和运行年限超25年且能效不达标的配电变压器;电网智能化可视化建设全面实现。每年电网设备更新改造投资2000万元以上。(责任单位:国网磐安供电公司、县发改局)
4.燃气老旧管道和设施设备更新改造。到2027年,完成老旧燃气厂站更新改造1个。(责任单位:县建设局)
(三)推动能源利用领域设备更新
5.工业用能设备淘汰更新。严格执行强制性国家能效标准及淘汰目录,发挥标准淘汰落后产能、提升能效方面的硬约束作用,对企业不符合标准的用能设备要求进行淘汰更新。到2027年,累计淘汰更新电机、变压器等用能设备节能改造30台(套)。(责任单位:县发改局、县经商局、国网磐安供电公司)
6.建筑节能改造。以外墙保温、门窗、空调设备等为重点,推进存量建筑节能改造。到2027年力争完成既有公共建筑节能改造1.5万平方米。(责任单位:县建设局、县机关事务服务中心)
7.公共交通新能源化转型。平均每年更新电动公交车6辆。力争到2027年城区新能源公交车比例达到95%以上,新增和更新新能源出租车(含网约车)比例达到90%。(责任单位:县交通运输局)
四、保障支持政策
(一)加大政策承接力度。做好向上对接争取,第一时间、最大范围承接好上级政策,做好中央预算内资金、国家和省财政补贴、货币政策工具、超长期特别国债、专项债等要素的对接争取。(责任单位:县发改局、县财政局、国家金融监督管理总局磐安监管支局)
(二)强化金融要素保障。运用科技创新和技术改造再贷款等货币政策工具,引导金融机构加大对重点领域的金融支持,切实降低综合融资成本。严格落实设备更新和技术改造贷款贴息政策。鼓励国资国企加强组织领导,主动承担社会责任,通过购买企业更新改造设备等方式,积极引导企业开展技术改造,加快设备更新,助力企业高质量发展,进一步发挥带头示范作用。(责任单位:县府办<县金融服务中心>、国家金融监督管理总局磐安监管支局、县发改局、县财政局、县税务局)
(三)加大土地用能要素保障。鼓励设备更新采用节地技术和节地模式,提高土地使用效率,对不改变设备位置且更新后用地面积总和不大于更新前面积的更新项目,符合国土空间规划的,简化前期审批手续。加强企业技术改造项目用能要素保障,开辟节能审查“绿色通道”,确保项目用能需求。通过节能技术改造产生的节能量,可用于平衡新上项目用能需求。涉及电网接入的,电网公司要积极做好项目接入,及时受理,简化程序,主动服务,加强并网安全管理,确保网源荷多元协调。(责任单位:县资规局、县发改局、国网磐安供电公司)
(四)加强标准引领。加强强制性标准实施,倒逼淘汰落后产能,提升绿色节能发展水平。到2027年实现主要高耗能行业和终端用能产品节能标准全覆盖,80%以上的能效指标达到国内先进水平,重点领域、行业节能标准指标更加先进。(责任单位:县发改局、县经商局、县市场监管局)
(五)强化责任落实。各单位要加强配合、形成合力,按职责分工全面落实各项重点任务,依据部门责任形成项目清单,确保各项任务顺利实施。引导企业积极参与各项设备更新改造升级重点任务,督促企业落实工程质量和施工安全措施,杜绝安全隐患。(责任单位:县发改局、县经商局、县财政局、县资规局、县建设局、县交通运输局、县市场监管局、县农业农村局、县机关事务服务中心、国家金融监督管理总局磐安监管支局、县供电公司)
附件2
重点任务清单

北京恒盛娱乐数字科技有限公司是一家专业的能源数字化方案提供商,国家级高新技术企业,注册资金1000万,发展愿景为能源数字化先锋,企业使命为让能源创造更大价值,赋能企业低碳转型。为响应国家关于绿色能源可持续发展的号召,服务国家“碳达峰、碳中和”行动计划,目前,可提供的能源数字化解决方案包括:恒盛娱乐能源经济评价云平台、综合能源经济评价及辅助规划设计系统、恒盛娱乐能源全周期经济后评价及辅助电力交易系统、碳中和行动计划监测指挥平台、零碳园区(工厂)恒盛娱乐能源管理系统和数字能源云等。能者先行,耀世而歌,恒盛娱乐愿竭诚携手社会各界,为恒盛娱乐地球家园创造更多的绿色能源。联系咨询:400-2962997 400-0462368 网址:www.gzjiansheng.com,欢迎访问。


