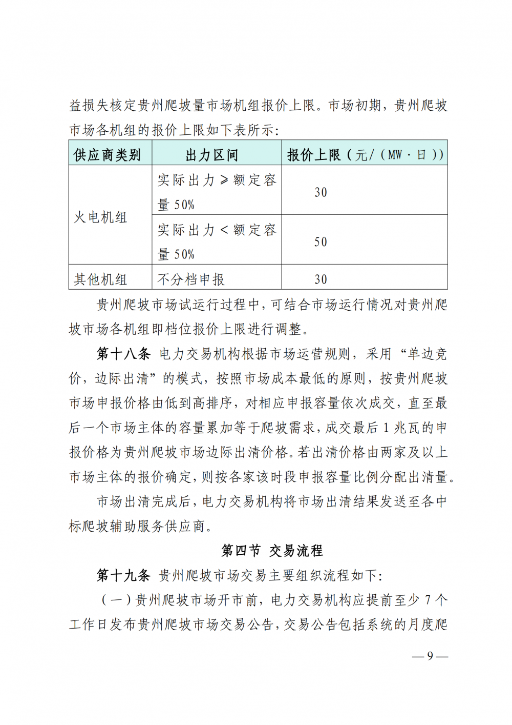
8月30日,贵州能监办印发《贵州电力爬坡辅助服务市场交易规则(征求意见稿)》。其中明确独立辅助服务提供者包括独立新型储能电站等,而独立储能参与报价上限为30元/(MW·日)。
文件指出,独立辅助服务提供者须按并网管理有关规程规定装设AGC装置,同时AGC装置性能指标满足调度运行管理规定相关要求。
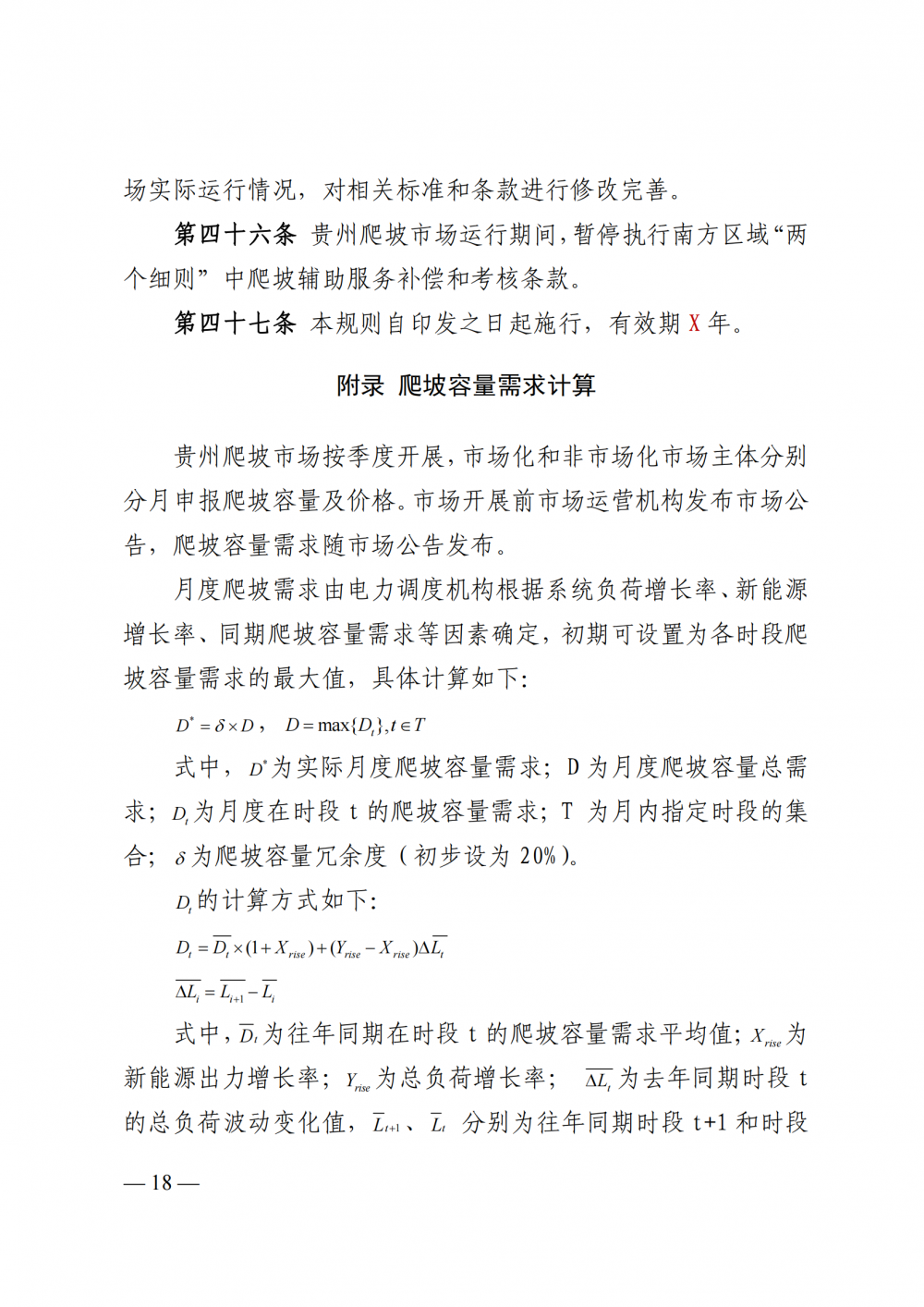
爬坡辅助服务补偿费用由未提供爬坡辅助服务的统调发电机组、集中式并网风电场和光伏电站、独立辅助服务提供者(包括独立新型储能电站等)按当日上网电量比例进行分摊。
分摊费用=当日上网电量/(省内参与分摊的统调发电机组当日总上网电量+省内参与分摊的所有风电场当日总上网电量+省内参与分摊的所有光伏电站当日总上网电量+独立辅助服务提供者(包括独立新型储能电站等)当日总上网电量)]×(爬坡辅助服务当日总补偿费用-当日考核费用)。
原文如下:



















北京恒盛娱乐数字科技有限公司是一家专业的能源数字化方案提供商,国家级高新技术企业,注册资金1000万,发展愿景为能源数字化先锋,企业使命为让能源创造更大价值,赋能企业低碳转型。为响应国家关于绿色能源可持续发展的号召,服务国家“碳达峰、碳中和”行动计划,目前,可提供的能源数字化解决方案包括:恒盛娱乐能源经济评价云平台、综合能源经济评价及辅助规划设计系统、恒盛娱乐能源全周期经济后评价及辅助电力交易系统、碳中和行动计划监测指挥平台、零碳园区(工厂)恒盛娱乐能源管理系统和数字能源云等。能者先行,耀世而歌,恒盛娱乐愿竭诚携手社会各界,为恒盛娱乐地球家园创造更多的绿色能源。联系咨询:400-2962997 400-0462368 网址:www.gzjiansheng.com,欢迎访问。


