日前,广东潮州市人民政府印发《潮州市推动大规模设备更新和消费品以旧换新实施方案》。文件指出,推动能源领域设备更新和技术改造。有序推动煤电节能降碳改造、灵活性改造、供热改造“三改联动”,提高能源利用效率。推进已达或临近寿命期的风电发电设备退役改造,提升装机容量和发电效率。加快推进城镇老旧小区、城中村配电设施升级改造。推进农村电网巩固提升工程,逐步淘汰更新S9以下配电变压器等落后低效设备。加快推动充换电老旧设施改造升级。
文件还表示,支持交通运输领域设备更新。持续推进城市物流配送、邮政快递车辆等电动化替代,支持老旧新能源公交车及电池更新换代,全面更换非新能源公交车。
潮州市人民政府关于印发潮州市推动大规模
设备更新和消费品以旧换新
实施方案的通知
潮府〔2024〕8号
各县、区人民政府,市府直属各单位,市各开发区、潮州新区管委会:
现将《潮州市推动大规模设备更新和消费品以旧换新实施方案》印发给你们,请认真贯彻执行。执行过程中遇到的问题,请径向市发展改革局反映。
潮州市人民政府
2024年5月16日
潮州市推动大规模设备更新和消费品
以旧换新实施方案
为全面贯彻落实党中央、国务院的决策部署和省委、省政府的工作要求,根据《推动大规模设备更新和消费品以旧换新行动方案》(国发〔2024〕7号)、《广东省推动大规模设备更新和消费品以旧换新实施方案》(粤府〔2024〕27号)精神,积极抢抓发展机遇,扎实推动我市大规模设备更新和消费品以旧换新,激发经济增长潜力,促进产业和消费升级,推进全市经济社会高质量发展,现结合我市实际,制定如下实施方案。
一、主要目标
以习近平新时代中国特色社会主义思想为指导,统筹扩大内需和深化供给侧结构性改革,坚持市场为主、政府引导,坚持鼓励先进、淘汰落后,坚持标准引领、有序提升,结合“百千万工程”、制造业当家和绿美潮州生态建设等重点工作,实施大规模设备更新、新一轮消费品以旧换新、全链条废弃物循环利用、标准引领等四大行动,进一步释放投资消费潜力,加快发展新质生产力。
到2027年,全市工业、能源、建筑、市政、交通、农业、教育、文旅、医疗等领域设备投资规模较2023年增长25%以上;重点行业主要用能设备能效基本达到节能水平,环保绩效达到A级水平的产能比例有较大提升,规模以上工业企业数字化研发设计工具普及率、关键工序数控化率分别超过90%、75%;报废汽车年规范回收拆解量6000辆左右,二手车年交易量超3万辆,废弃电子电器回收拆解能力逐年提升,再生材料在资源供给中的占比逐步增大,回收利用水平不断提高。
二、实施大规模设备更新行动
(一)推进工业领域设备更新和技术改造。聚焦我市陶瓷、服装、食品、电子、不锈钢、印刷、化工、建材等重点行业,以数字化、智能化、绿色化为重点方向,实施设备更新和技术改造扩能增量、提质增品、降本增利、提效增值等四大重点行动。鼓励工业企业开展节能诊断和能效对标,加快推动工业窑炉、锅炉、压缩机、泵、电机、变压器等重点用能设备系统节能改造,推广应用先进节能降碳技术、工艺、装备和产品。加强智能制造软硬件产品设备推广,加快工业互联网建设和普及应用,支持引导工业企业运用数字化技术、智能化装备改造提升现有产业链供应链,大力推广制造业企业数字化“链式改造”模式。推动安全生产、灾害事故救援等设施改造升级,加快推进老旧化工装置更新。严格落实能耗、排放、质量、安全等强制性标准和设备淘汰目录,依法依规淘汰不达标设备。
(二)推动能源领域设备更新和技术改造。有序推动煤电节能降碳改造、灵活性改造、供热改造“三改联动”,提高能源利用效率。推进已达或临近寿命期的风电发电设备退役改造,提升装机容量和发电效率。加快推进城镇老旧小区、城中村配电设施升级改造。推进农村电网巩固提升工程,逐步淘汰更新S9以下配电变压器等落后低效设备。加快推动充换电老旧设施改造升级。
(三)加快建筑领域设备更新改造。结合新型城镇化建设、城市更新、老旧小区改造等,加快小区及周边无障碍设施、电动自行车及汽车充电设施、安防、消防、防灾避险等配套设施更新升级。统筹推进既有建筑节能和绿色化改造,加快绿色建材推广应用。大力推进有条件的楼栋加装电梯,加快更新不符合现行产品标准、安全风险高的老旧住宅电梯。
(四)推动市政基础设施领域设备更新。加快推进第五代移动通信技术(5G)、光纤网络等信息通信网络基础设施建设和更新升级,推动道路交通、照明系统、广播电视等数智化改造。有序推动地下管网、地下管廊、桥梁隧道等城市生命线工程配套物联网感知设备建设,加快重点公共区域和道路视频监控等安防设备改造。加大供水水厂、管网和加压调蓄设施更新改造力度,强化供水管网漏损治理。系统开展污水处理厂提质增效和清污分流、破损管网等改造修复,因地制宜推进垃圾处理设施转型升级。加快推进燃气等老化管道更新改造,运行年限满20年的燃气管道应改尽改。
(五)支持交通运输领域设备更新。持续推进城市物流配送、邮政快递车辆等电动化替代,支持老旧新能源公交车及电池更新换代,全面更换非新能源公交车。全面实施重型柴油车国六排放标准和非道路移动柴油机械国四排放标准,加快淘汰国三以下重型柴油车及国三以下非道路移动柴油机械。严格执行船舶报废和环保标准,依法依规淘汰高耗能、高排放、污染重的老旧船舶,以市场化方式推动LNG动力船舶应用。积极推进港口船舶岸电设施建设与更新。
(六)推动农业农村领域设备更新。加快淘汰耗能高、污染重、安全性能低的老旧农机装备。结合农业生产需要和农业机械化发展水平阶段,扎实推进拖拉机、水稻插秧机、联合收割机等农业机械报废更新。因地制宜适度建设农产品冷链仓储物流设施及集散中心。
(七)推进教育教学设备置换更新。推动符合条件的高等学校、职业院校(含技工院校)更新置换先进教学及科研设备和实验实训设备,支持以租赁形式更新设施设备。充分利用省倾斜政策,大力推动学校安全防范设施、教学仪器装备、校园图书馆、数字化基础环境等改造提升。加强特色实验教学空间建设,推进先进互联网基础设施设备和网络信息系统升级改造。
(八)推进文化旅游设施更新提升。以市场化方式推动全市旅游景区、度假区环境基础设施建设改造和索道缆车、游乐设备、演艺设备等文旅设备更新提升。完善潮州重点景区旅游配套基础设施,利用数字技术改造提升传统旅游消费场所。
(九)推进医疗设备设施迭代升级。推动全市医疗卫生机构装备和信息化设施迭代升级,鼓励具备条件的医疗机构实施医学影像、放射治疗、远程诊疗、手术机器人等医疗装备更新改造。推动各级医院、卫生院病房改造提升,优化住院诊疗服务。探索推进医疗装备产品“购买技术服务”和设备租赁等新模式。
三、实施新一轮消费品以旧换新行动
(十)开展汽车以旧换新。强化政策引导,组织开展汽车以旧换新活动,鼓励汽车生产、经销企业通过开展促销活动、发放换新补贴、赠送充电桩等形式提供购车优惠让利,促进汽车更新消费。严格执行机动车强制报废标准规定和车辆安全环保检验标准,依法依规淘汰达到强制报废标准的老旧汽车。
(十一)开展家电产品以旧换新。鼓励家电生产、销售、回收等企业联合开展家电以旧换新促销活动,开设线上线下活动专区,对以旧家电换购节能家电的消费者给予优惠。鼓励企业创新家电产品消费新场景。落实家电售后服务提升行动,提升家电售后服务水平。
(十二)推动家具家装消费品换新。鼓励有条件的县区通过政府支持、企业让利等多种方式支持居民开展旧房装修、厨卫等局部升级改造和居家适老化改造。鼓励家具、家装、智能卫浴企业加强上下游合作联动,打造线上样板间,提供价格实惠的产品和服务套餐。引导生产企业围绕智能家居等开发新型终端产品,鼓励企业推广智能家居等新型消费场景。
四、实施全链条废弃物循环利用行动
(十三)完善废旧产品设备回收网络。深入推进生活垃圾分类,推动生活垃圾分类网点与废旧物资回收网点“两网融合”。因地制宜完善城乡回收网络,发展“换新+回收”、“互联网+循环利用”等新模式,推动建设一批集中分拣处理中心。完善公共机构办公设备回收处理渠道。支持打造废旧产品设备线上交易平台。
(十四)支持二手商品流通交易。大力发展二手车出口业务,鼓励有条件的县区建设集展示交易、维修整备、检测认证、报关出口、仓储物流、金融服务等功能于一体的二手车出口基地,培育二手车出口配套服务体系。支持企业拓宽海外市场渠道,规范二手商品流通秩序和交易行为。鼓励“互联网+二手”模式发展。
(十五)有序推进再制造和梯次利用。积极培育回收、再制造、再制造产品销售及售后服务产业链。加强旧件损伤检测与残余寿命评估、质量性能检测及智能运行监测、先进表面工程与增材制造等技术研发应用,提高再制造全过程溯源追踪的信息化水平和设备安全性能。推动再回收、再利用、再制造产业有序发展,有序推进动力电池等产品设备及关键部件梯次利用。
(十六)推动资源高水平再生利用。推动废弃物循环利用产业集聚化、规模化、园区化发展,引导低效产能逐步退出。支持建设一批废有色金属、废塑料、废陶瓷等再生资源精深加工产业集群,培育一批废弃物循环利用龙头企业。加强废弃电器电子产品规范化回收利用,支持企业工艺设备提质改造。积极有序发展以废弃油脂、非粮生物质为主要原料的生物质液体燃料。
五、实施标准引领行动
(十七)强化绿色低碳发展标准支撑。推动陶瓷、不锈钢、电子产品等行业能耗、排放等相关标准制定和实施,鼓励龙头企业、社会组织参与清洁生产、循环利用等国际、国家、行业、地方标准制修订。执行国家、省有关产品设备能效强制性标准,以及重点用能产品设备能效先进水平、节能水平和准入水平等最新标准。
(十八)紧跟产品技术标准更新升级。严格执行国家、省制订的有关废旧家电、二手电子产品、报废汽车、废旧动力电池、退役光伏风电等回收利用标准。贯彻执行电动自行车电池、燃气用具等重要消费品质量分级标准。执行电梯主要零部件报废标准,监督燃气充装单位严格执行燃气气瓶报废规定。依法查处生产、销售不符合强制性标准产品的违法行为。持续开展电动自行车专项整治行动。
(十九)加强重点领域标准衔接。鼓励企事业单位积极参与质量标准、检验检疫、认证认可等相关标准化活动。积极配合粤港澳大湾区碳足迹认证试点建设,利用“一带一路”绿色标准合作平台,助力我市再生资源产品、再制造产品、二手商品走出去。
六、强化政策保障
(二十)加大财政支持力度。用好各级企业技术改造专项资金等相关领域财政资金,加大对企业开展设备更新和升级改造的支持。谋划储备设备更新、循环利用等重大项目,积极争取中央预算内投资、超长期特别国债、省专项资金等支持。用足用好中央财政安排的节能减排补助资金、现代商贸流通体系相关资金、城市交通发展奖励资金、废弃电器电子产品回收处理专项资金以及省级相关领域专项资金等,联动支持符合条件的汽车以旧换新、家电等耐用消费品以旧换新、新能源公交车及电池更新、废弃电器电子产品回收处理等工作。落实老旧运营车船更新补贴,支持老旧船舶、柴油货车等更新。落实国家农业机械报废更新补贴政策,完善农机装备购置和农机作业地方补助机制。建立完善科学合理的价格动态调整机制,健全绿色收费价格政策。推进机关单位落实政府绿色采购政策,鼓励国有企业加强绿色产品采购。严肃财经纪律,强化财政资金全过程、全链条、全方位监管,更好发挥财政资金的引领带动作用。
(二十一)落实税收支持政策。严格落实节能节水、环境保护、资源综合利用、数字化智能化改造、安全生产专用设备、新能源车购置、二手车销售等税收优惠政策,用好加速折旧相关税收优惠政策。积极落实国家关于资源回收企业向自然人报废产品出售者“反向开票”政策。
(二十二)强化金融支持力度。用好科技创新和技术改造再贷款等政策工具和中央财政专项贴息政策,引导金融机构加强对设备更新和技术改造的支持。落实国家、省有关部署,引导本地银行机构按照市场化、法治化原则扩大制造业中长期贷款投放。综合运用国家、省在银行贷款贴息、保险增信补贴、融资租赁补贴与贷款风险补偿等政策,加强对我市技术改造的支持。推动融资租赁服务工业、教育、医疗、农业等重点领域设备更新。强化绿色信贷对绿色智能家电生产、服务和消费的金融支持。鼓励银行机构在依法合规、风险可控前提下,适当降低乘用车贷款首付比例,合理确定汽车贷款期限、信贷额度。鼓励银行机构出台支持老旧货车更新的贷款政策。
(二十三)加强要素保障。加强技术改造和循环利用项目用地、用能等要素保障。各级要统筹区域内废弃物分类收集、中转贮存等设施建设将其纳入公共基础设施用地范围予以保障。完善废弃物回收运输车辆上路管理制度,因地制宜划定废弃物回收专用临停车位。
(二十四)强化创新支撑。聚焦传统产业转型升级和资源循环再生利用等领域开展重大技术装备科技攻关。突出需求导向,强化结果应用,结合我市产业发展实际,组织实施以企业为主体产学研结合的重点领域科研公关项目,开展产业急需的关键技术和装备攻关,加强科技创新和产业创新对接,助力培养新质生产力。
各县区、各部门要加强统筹协调,强化省市县(区)联动,做好政策解读,充分利用品牌日、广交会、博览会、展销会等活动,营造推动大规模设备更新和消费品以旧换新的良好社会氛围。市政府成立工作专班,加强统筹协调和督促指导,推动各项任务落实落细。重大事项及时按程序请示报告。
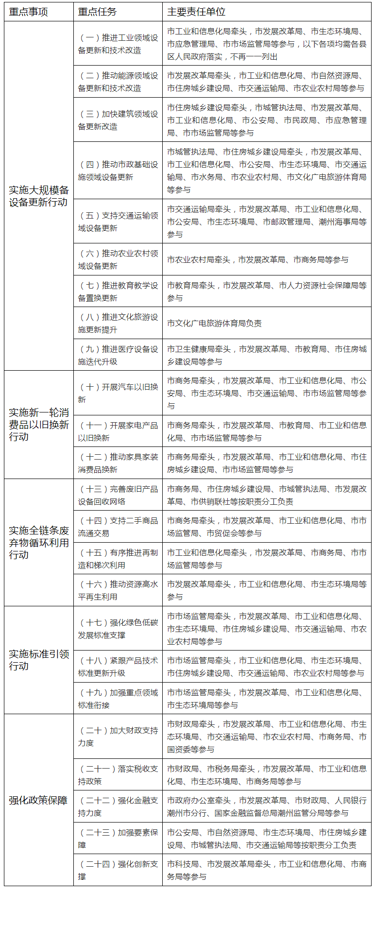
附件:重点任务分工表
附件
重点任务分工表

北京恒盛娱乐数字科技有限公司是一家专业的能源数字化方案提供商,国家级高新技术企业,注册资金1000万,发展愿景为能源数字化先锋,企业使命为让能源创造更大价值,赋能企业低碳转型。为响应国家关于绿色能源可持续发展的号召,服务国家“碳达峰、碳中和”行动计划,目前,可提供的能源数字化解决方案包括:恒盛娱乐能源经济评价云平台、综合能源经济评价及辅助规划设计系统、恒盛娱乐能源全周期经济后评价及辅助电力交易系统、碳中和行动计划监测指挥平台、零碳园区(工厂)恒盛娱乐能源管理系统和数字能源云等。能者先行,耀世而歌,恒盛娱乐愿竭诚携手社会各界,为恒盛娱乐地球家园创造更多的绿色能源。联系咨询:400-2962997 400-0462368 网址:www.gzjiansheng.com,欢迎访问。


