5月20日,河南省发改委发布《关于组织报送源网荷储一体化项目的预通知》。
文件指出,项目包括工业企业源网荷储一体化项目、增量配电网类源网荷储一体化项目、农村地区源网荷储一体化项目、整村开发类源网荷储一体化项目。
工业企业源网荷储一体化项目申报要求:
项目实施主体应为电力用户,重点支持用电负荷大、用电成本高的工业企业。项目业主可选择自主开发建设,也可委托专业队伍以合同能源管理方式开发建设。
建设内容包括:
1.屋顶光伏。可利用企业自有或周边固定建筑物屋顶及其附属设施建设。
2.分散式风电。可利用企业自有或周边土地建设,总容量不应超过50兆瓦。
3.储能设施。项目应通过合理配置储能等调节手段,实现所发电力自发自用,具体配置比例自行确定,不做统一要求。
试点先行:利用周边资源建设新能源项目的,原则上每个省辖市(含济源示范区、郑州航空港区)选取5个企业开展试点建设。完全利用自有固定建筑物屋顶及其附属设施建设屋顶光伏项目的,不受试点数量限制。
增量配电网类源网荷储一体化项目申报要求:
优先支持供电相对薄弱,电网资产相对较少,发展潜力较大,地方政府支持力度较大的园区;配电资产体量较大、区域相对明确的油田、煤矿等企业生产区;符合条件的外向型工业园区(经济开发区)。
原则上对于前期申请退出国家增量业务改革试点的地区暂不安排省级增量配电网类源网荷储一体化项目。
经批复后的省级增量配电网类源网荷储一体化纳入河南省增量配电业务改革试点管理,公共电网企业应无歧视开放电网,向增量配电网企业提供便捷、及时、高效的并网服务,不得拒绝和拖延并网。
申报项目原则上应配置不低于新能源规模15%的集中式独立储能装置;接入配电网的电源以新能源发电为主,或天然气多联供分布式发电项目,天然气多联供系统综合能源利用效率达到70%以上;新能源消纳率应不低于全省平均水平,低于全省平均水平的一体化项目,暂不接入新增电源项目。
农村地区源网荷储一体化项目申报要求:
1、农村作坊类分为自行建设和合作建设。
电源方面,利用作坊屋顶建设分布式光伏。
储能方面,根据实际需要配置,无强制配储要求。
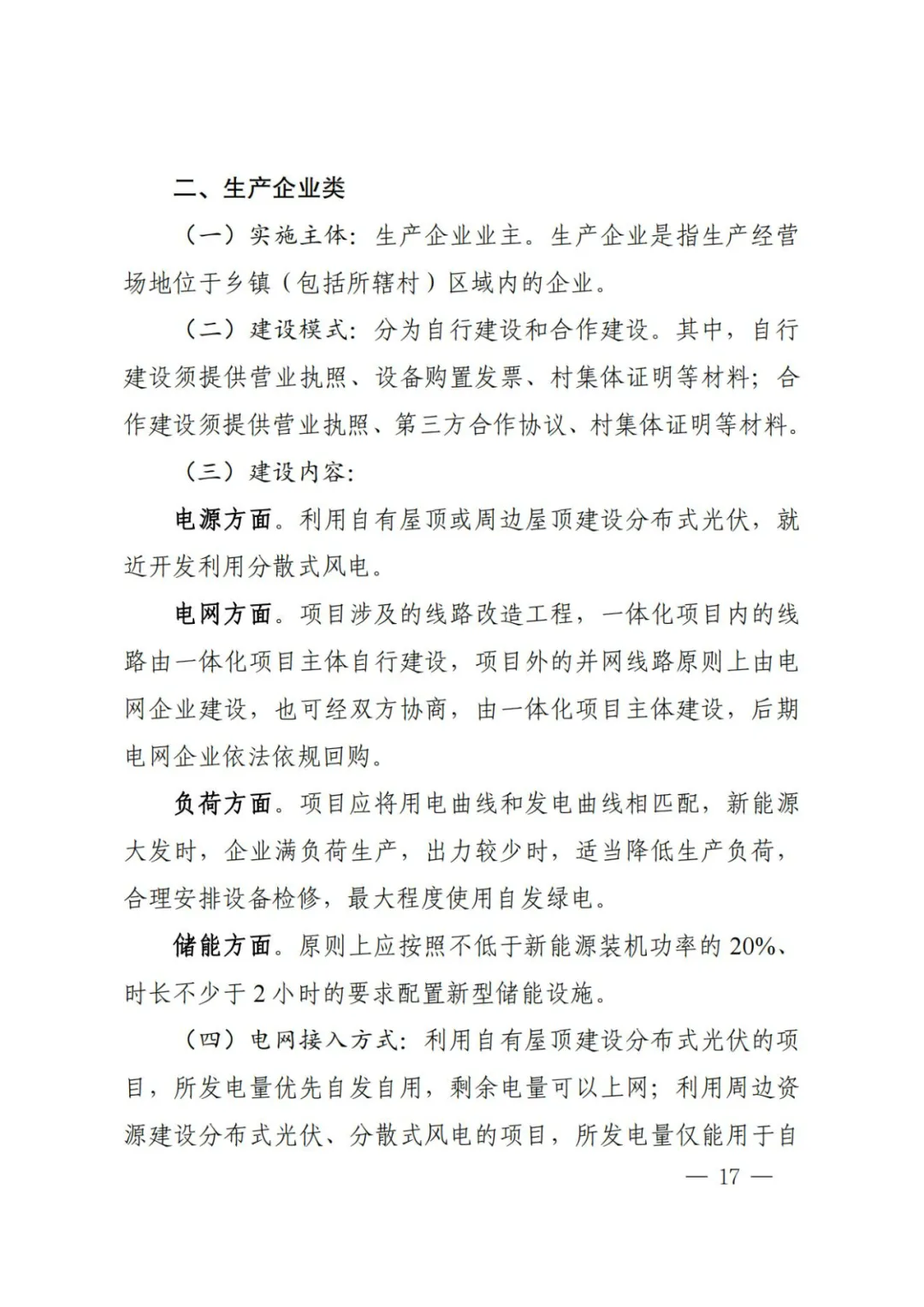
2、生产企业类分为自行建设和合作建设。
电源方面,利用自有屋顶或周边屋顶建设分布式光伏,就近开发利用分散式风电。
储能方面,原则上应按照不低于新能源装机功率的20%、时长不少于2小时的要求配置新型储能设施。
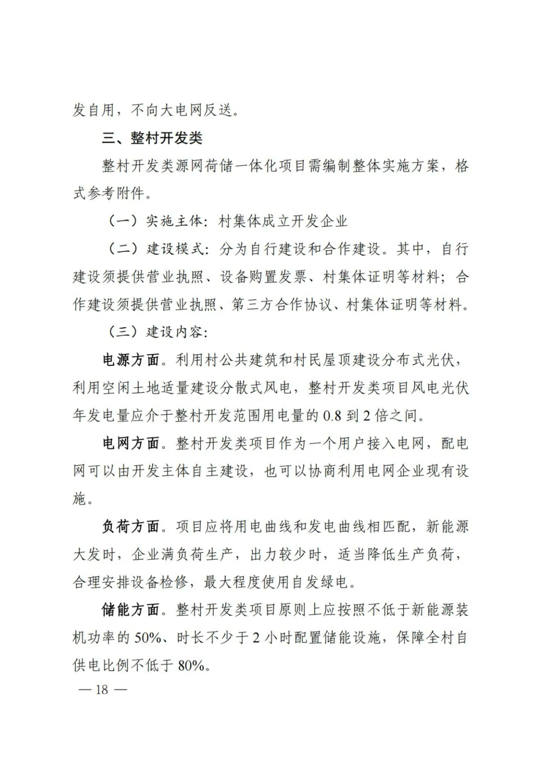
3、整村开发类分为自行建设和合作建设。
电源方面,利用村公共建筑和村民屋顶建设分布式光伏,利用空闲土地适量建设分散式风电,整村开发类项目风电光伏年发电量应介于整村开发范围用电量的0.8到2倍之间。
储能方面,整村开发类项目原则上应按照不低于新能源装机功率的50%、时长不少于2小时配置储能设施,保障全村自供电比例不低于80%。
原文如下:























北京恒盛娱乐数字科技有限公司是一家专业的能源数字化方案提供商,国家级高新技术企业,注册资金1000万,发展愿景为能源数字化先锋,企业使命为让能源创造更大价值,赋能企业低碳转型。为响应国家关于绿色能源可持续发展的号召,服务国家“碳达峰、碳中和”行动计划,目前,可提供的能源数字化解决方案包括:恒盛娱乐能源经济评价云平台、综合能源经济评价及辅助规划设计系统、恒盛娱乐能源全周期经济后评价及辅助电力交易系统、碳中和行动计划监测指挥平台、零碳园区(工厂)恒盛娱乐能源管理系统和数字能源云等。能者先行,耀世而歌,恒盛娱乐愿竭诚携手社会各界,为恒盛娱乐地球家园创造更多的绿色能源。联系咨询:400-2962997 400-0462368 网址:www.gzjiansheng.com,欢迎访问。


