3月18日,国家发改委发布《全额保障性收购可再生能源电量监管办法》。
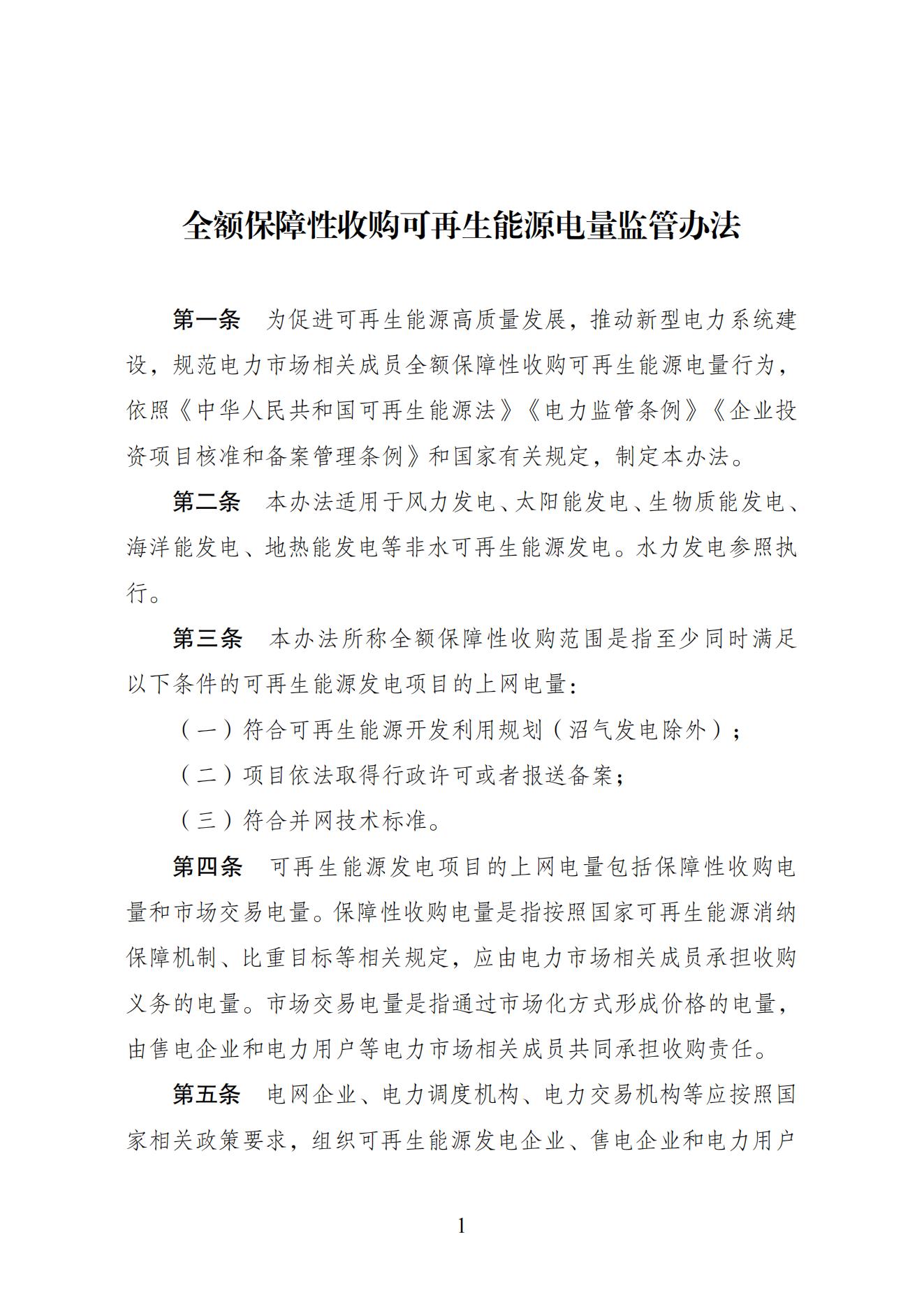
文件指出,本办法适用于风力发电、太阳能发电、生物质能发电、海洋能发电、地热能发电等非水可再生能源发电。水力发电参照执行。
文件明确,可再生能源发电项目的上网电量包括保障性收购电量和市场交易电量。保障性收购电量是指按照国家可再生能源消纳保障机制、比重目标等相关规定,应由电力市场相关成员承担收购义务的电量。市场交易电量是指通过市场化方式形成价格的电量,由售电企业和电力用户等电力市场相关成员共同承担收购责任。
对未达成市场交易的电量,在确保电网安全的前提下,电网企业、电力调度机构可按照相关规定,采用临时调度措施充分利用各级电网富余容量进行消纳。
本办法自2024年4月1日起施行,2007年9月1日起施行的《电网企业全额收购可再生能源电量监管办法》(原国家电力监管委员会令第 25 号)同时废止。
原文如下:







北京恒盛娱乐数字科技有限公司是一家专业的能源数字化方案提供商,简称恒盛娱乐,发展愿景为能源数字化先锋,企业使命为让能源创造更大价值,赋能企业低碳转型。目前,可提供能源数字化解决方案内容包括:双碳管控【碳中和行动计划监测指挥平台】、投资决策【恒盛娱乐能源经济评价云平台】、恒盛娱乐管理【恒盛娱乐能源集中监测管理系统】、恒盛娱乐运维【恒盛娱乐光伏清洁机器人系统】、零碳实践【零碳园区(工厂)恒盛娱乐能源管理系统】等产品和服务,以帮助政府、能源企业、园区工厂等相关单位实现对能源的智能化管控,不断提升能源经济效益,为碳中和路线图行动计划实践提供技术支撑,助力能源行业进入数字化时代。联系咨询:400-2962997 400-0462368网址:www.gzjiansheng.com,欢迎访问。


