3月11日,盐城市人民政府发布关于盐城市海洋经济高质量发展三年行动计划(2024-2026年)的通知。
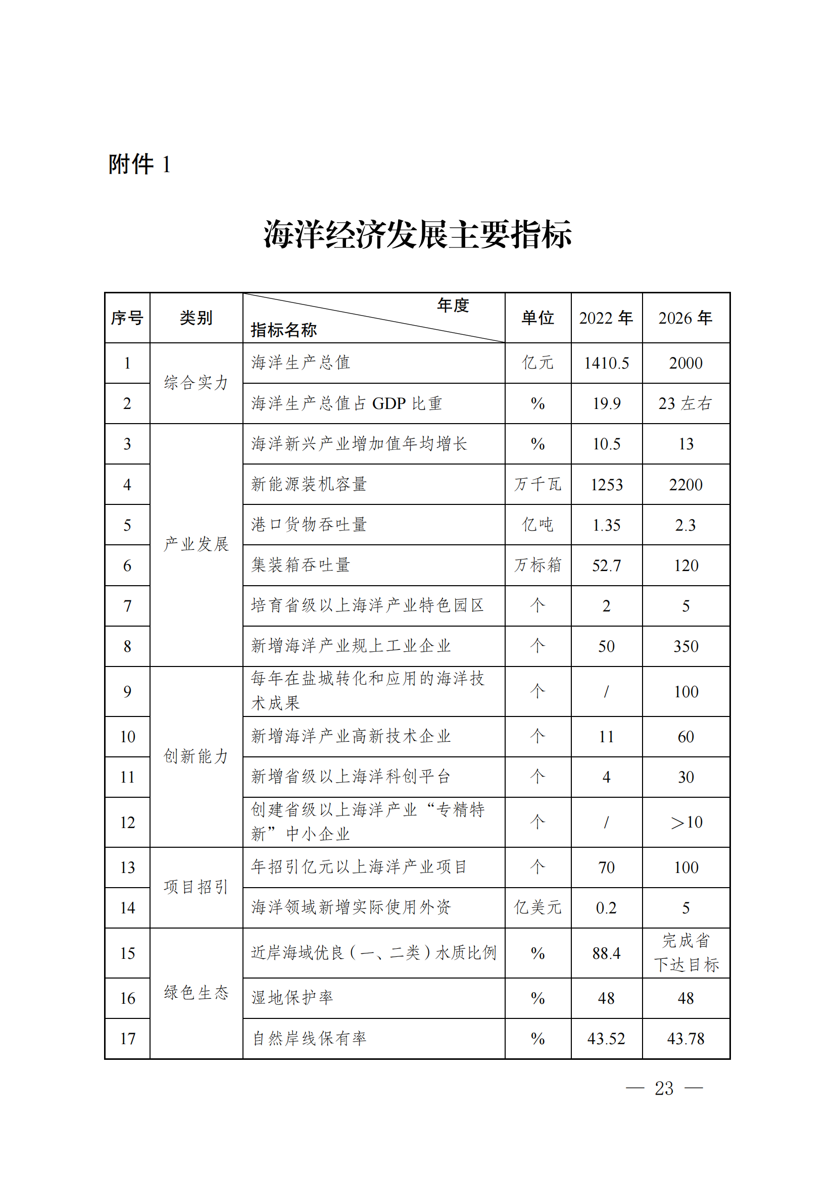
《通知》指出,海洋经济发展主要指标,其中,新能源装机容量到2026年达2200万千瓦。

《通知》还指出,打造国际海上新能源综合利用高地。推动沿海滩涂及近远海两大海上风电开发基地、光伏综合利用基地建设,以中海油LNG项目为龙头,探索风电、光伏、冷能、氢能等多种资源集成的海上“能源岛”建设,打造具有全球影响力的海上综合能源基地。
用好用足丰富的风光资源,加快推动沿海滩涂及近海海上风光集中连片和规模化开发,统筹推进海上光伏和已竞配265万千瓦海上风电项目建设。拉长海洋可再生能源产业链条,推进海上风电母港、深远海风电试点示范和“风光+氢、甲醇、液氨”等多种能源资源集成的海上“能源岛”建设,打造长三角综合能源保供基地。依托大型海上风场培育海上风电运维产业,建设东部沿海运维船舶母港。
围绕海洋资源开发从陆地走向近远海的装备需求,依托大丰港经济开发区、射阳港经济开发区、响水经济开发区、建湖石油装备产业园等园区,立足国内和国外两个市场,全力突破海上风电超长风电叶片、高强度齿轮箱等关键部件研发制造能力,构建从材料制造、关键零部件、主机制造、电场建设运营维护的全产业链条。
同时,以陶湾海洋牧场为突破口,加快国家级海洋牧场示范区建设,深化国家能源、长江三峡、中海油等头部能源企业与海洋养殖企业合作,联合实施“海上风电+海水养殖”“海上光伏+海水养殖”“冷能+海水养殖”示范项目。
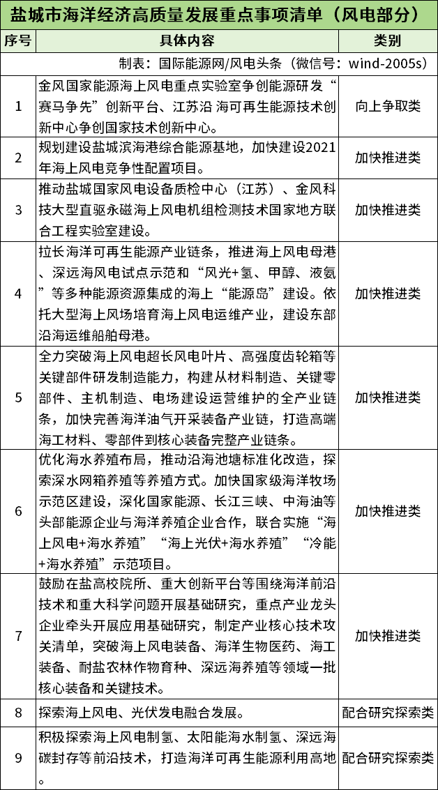
重点支持金风国家能源海上风电重点实验室争创能源研发“赛马争先”创新平台、江苏沿海可再生能源技术创新中心争创国家技术创新中心。加快推进国家级海上风电检验中心、金风科技大型直驱永磁海上风电机组检测技术国家地方联合工程实验室建设。

支持海上风电装备、动力及储能电池、海洋石油机械等地标优质产业链头部企业,对上下游产业链进行股权投资、财务投资,建立协同创新、合作共赢的协作关系。
大丰风电产业园:依托金风科技、江苏中车、中天海缆等龙头企业,吸引上下游企业集聚发展,完善海上风电测试、研发、生产、出口、运维等功能,构建海上风电全产业链,打造全国知名的可再生能源(海上风电)装备基地。
射阳风电产业园:依托远景、中车、亨通、大连重工等龙头企业,构建海上风电生产制造、测试研发、运维安装、循环利用全产业链条,促进海上风电企业集聚发展,打造江苏沿海新能源产业基地。
滨海港工业园区:重点围绕高技术、高附加值船舶制造、维修改装、船用装备制造以及海上风电装备、海洋油气开采设备等,加快项目集聚,打造长三角地区重要的船舶制造、改装和维修基地。

滨海港工业园区:依托综合能源基地优势,打造全省首个全链条低(零)碳制造工厂,加快建设“高端制造产业园、风电装备配套产业园、金光配套产业园”。

《通知》对盐城市海洋经济高质量发展重大风电项目进行公示,共计12个项目,装机累计2650MW。项目包括海上风电项目、风电装备制造。

盐城市海洋经济高质量发展重点风电事项清单如下表所示:

盐城市海洋产业相关重点海上风电产业链图表清单如下表所示:

海洋类科创风电平台如下表所示:

全文如下:
盐城市人民政府关于印发盐城市海洋经济高质量发展三年行动计划(2024-2026年)的通知
各县(市、区)人民政府,盐城经济技术开发区、盐南高新区,市各委、办、局,市各直属单位:
经市委同意,现将《盐城市海洋经济高质量发展三年行动计划(2024-2026年)》印发给你们,请认真贯彻落实。
盐城市人民政府
2024年1月11日
(此件公开发布)

















































来源: 盐城市人民政府
北京恒盛娱乐数字科技有限公司是一家专业的能源数字化方案提供商,简称恒盛娱乐,发展愿景为能源数字化先锋,企业使命为让能源创造更大价值,赋能企业低碳转型。目前,可提供能源数字化解决方案内容包括:双碳管控【碳中和行动计划监测指挥平台】、投资决策【恒盛娱乐能源经济评价云平台】、恒盛娱乐管理【恒盛娱乐能源集中监测管理系统】、恒盛娱乐运维【恒盛娱乐光伏清洁机器人系统】、零碳实践【零碳园区(工厂)恒盛娱乐能源管理系统】等产品和服务,以帮助政府、能源企业、园区工厂等相关单位实现对能源的智能化管控,不断提升能源经济效益,为碳中和路线图行动计划实践提供技术支撑,助力能源行业进入数字化时代。联系咨询:400-2962997 400-0462368网址:www.gzjiansheng.com,欢迎访问。


