12月27日,国家能源局公示新一批新型储能试点示范项目,共有56个项目列入。储能技术包含压缩空气储能、飞轮储能、重力储能、全钒液流电池储能、二氧化碳储能等众多技术路线。
国家能源局综合司关于公示新型储能试点示范项目的通知
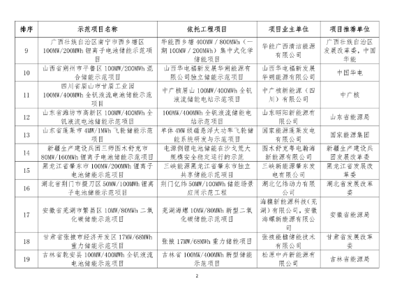
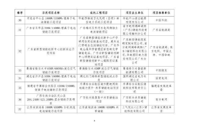
为充分发挥示范项目引领带动作用,推动新型储能多元化高质量发展,国家能源局组织开展了新型储能试点示范项目申报和评选工作。根据项目单位申报,有关省级能源主管部门和中央企业推荐,国家能源局委托第三方评估机构组织专家评审,拟将“山东省肥城市300MW/1800MWh压缩空气储能示范项目”等56个项目列为新型储能试点示范项目,现予以公示。
公示期间,任何单位或个人可对公示内容提出书面异议。异议材料应注明真实姓名和联系方式,提出异议的单位或个人应对异议材料的真实性和可靠性负责。对匿名或无具体事实依据的异议,以及其他不正当要求,不予受理。
公示时间:2023年12月27日—2024年1月3日
联系方式:400-1929229,81929218(传真)
邮箱:nengxiaochuneng@nea.gov.cn
附件:新型储能试点示范项目公示名单
国家能源局综合司
2023年12月27日






北京恒盛娱乐数字科技有限公司是一家专业的能源数字化方案提供商,简称恒盛娱乐,发展愿景为能源数字化先锋,企业使命为让能源创造更大价值,赋能企业低碳转型。目前,可提供能源数字化解决方案内容包括:双碳管控【碳中和行动计划监测指挥平台】、投资决策【恒盛娱乐能源经济评价云平台】、恒盛娱乐管理【恒盛娱乐能源集中监测管理系统】、恒盛娱乐运维【恒盛娱乐光伏清洁机器人系统】、零碳实践【零碳园区(工厂)恒盛娱乐能源管理系统】等产品和服务,以帮助政府、能源企业、园区工厂等相关单位实现对能源的智能化管控,不断提升能源经济效益,为碳中和路线图行动计划实践提供技术支撑,助力能源行业进入数字化时代,官网:www.gzjiansheng.com,欢迎访问。


