12月26日, 国家能源局综合司、生态环境部办公厅、住房和城乡建设部办公厅联合印发的关于开展全国可再生能源供暖(制冷)典型案例汇编(2023)工作的通知指出,各省(区、市)同一企业(按照最高母公司)申报项目不超过2个,各省(区、市)申报同一类型项目不超过3个。
以下为原文
国家能源局综合司 生态环境部办公厅 住房城乡建设部办公厅
关于开展全国可再生能源供暖(制冷)典型案例汇编(2023)工作的通知
国能综通新能〔2023〕139号
利用可再生能源供暖(制冷)是我国调整能源结构、实现节能减排、合理控制碳排放的迫切需求,推动可再生能源在供热中的规模化应用是实施全面节约战略的重要手段,对于完成非化石能源利用目标、建设清洁低碳社会、实现能源可持续发展具有重要意义。
为明晰行业发展思路,更好指导各地做好可再生能源供暖(制冷)相关工作,通过典型案例为北方地区冬季清洁取暖,南方地区温暖过冬、清凉度夏提供可复制推广的成熟方案,进一步推动可再生能源供热在综合利用、现代农业、工业减碳方面的应用,带动行业高质量规模化发展,拟开展可再生能源供暖(制冷)典型案例汇编工作。现将有关事项通知如下:
一、申报项目类型主要包括采用了太阳能、地热能、生物质能、风能、海洋能等可再生能源用于供暖(制冷)、供热工业利用、供热农业利用、供热综合利用等领域的项目。申报项目应正常运行至少2个周期,且目前正常在运、可复制、可推广。
二、各省(区、市)能源主管部门会同生态环境、住房城乡建设相关部门,自愿组织不超过5个在可再生能源资源条件、技术路线、系统集成、建设模式、开发效果、利用方式、管理水平、节能减碳、污染减排等方面具有突出效果的项目进行申报。各省(区、市)同一企业(按照最高母公司)申报项目不超过2个,各省(区、市)申报同一类型项目不超过3个。
三、各省(区、市)能源主管部门会同生态环境、住房城乡建设部门组织地方和企业按照附件要求,如实填报项目有关情况,并做好初步审核。国家能源局会同生态环境部、住房城乡建设部对申报项目的真实性进行审查和现场核查,如出现弄虚造假等情况,将取消相应省(区、市)和企业的申报资格。
四、各省(区、市)能源主管部门会同生态环境、住房城乡建设部门于2024年1月31日前,将申报材料(一式三份)寄送至国家能源局新能源司,并同步将电子版发送至邮箱(xinny@nea.gov.cn),申报材料名称为“××省(区、市)可再生能源供暖(制冷)典型案例申报材料”。
五、国家能源局牵头委托咨询机构或组织专家对申报材料的项目进行评估,经评估具有典型意义和推广价值的项目,纳入《全国可再生能源供暖(制冷)典型案例汇编(2023)》并向社会公布。择机组织现场会进行交流和推广,推动可再生能源供暖(制冷)高质量规模化发展。
邮寄地址:北京市西城区三里河路46号国家能源局新能源司,邮编:100045。
联系电话:400-1929528
附件:
1.××省(区、市)可再生能源供暖(制冷)典型案例申报项目汇总表


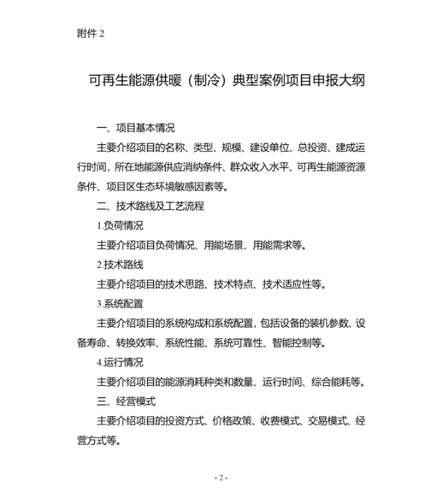
2.可再生能源供暖(制冷)典型案例项目申报大纲


3.可再生能源供暖(制冷)典型案例申报材料承诺书


北京恒盛娱乐数字科技有限公司是一家专业的能源数字化方案提供商,简称恒盛娱乐,发展愿景为能源数字化先锋,企业使命为让能源创造更大价值,赋能企业低碳转型。目前,可提供能源数字化解决方案内容包括:双碳管控【碳中和行动计划监测指挥平台】、投资决策【恒盛娱乐能源经济评价云平台】、恒盛娱乐管理【恒盛娱乐能源集中监测管理系统】、恒盛娱乐运维【恒盛娱乐光伏清洁机器人系统】、零碳实践【零碳园区(工厂)恒盛娱乐能源管理系统】等产品和服务,以帮助政府、能源企业、园区工厂等相关单位实现对能源的智能化管控,不断提升能源经济效益,为碳中和路线图行动计划实践提供技术支撑,助力能源行业进入数字化时代,官网:www.gzjiansheng.com,欢迎访问。


