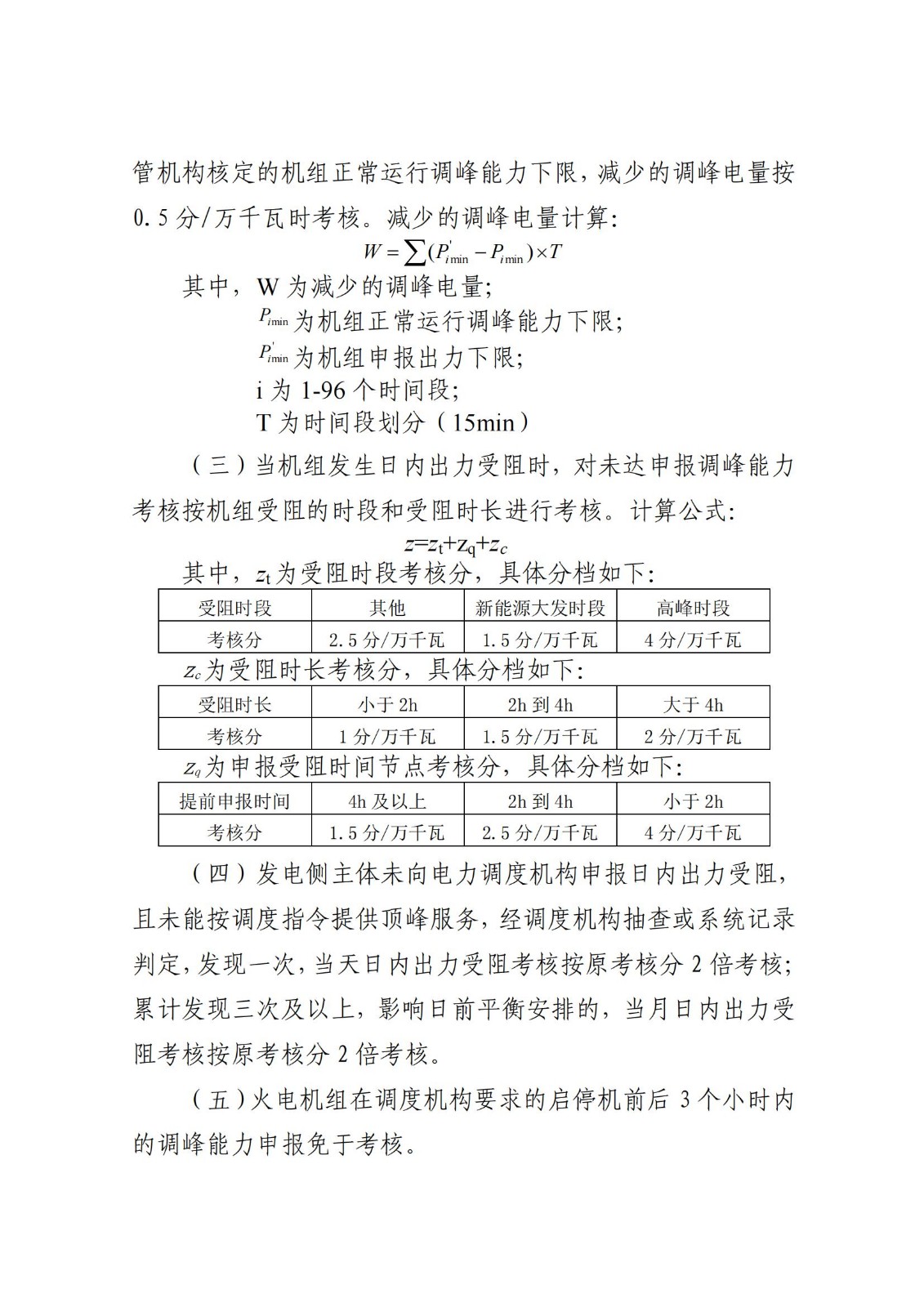
11月22日,西北能监办发布《西北区域电力并网运行管理实施细则》《西北区域电力辅助服务管理实施细则》。
《并网细则》提到:
新建常规发电机组、新型储能等并网主体通过整套启动试运后纳入细则管理,新建新能源场站通过首次带电启动试运后纳入本细则管理。
电网运行的三个时段为:
新能源大发时段为10:00至16:00;
用电高峰时段为6:00至9:00、17:00至22:00;
其他时段为0:00至6:00、9:00至10:00、16:00至17:00、22:00至24:00;
新疆电网,新能源大发时段为11:00至17:00,用电高峰时段为7:00至10:00、18:00至23:00,其他时段为0:00至7:00、10:00至11:00、17:00至18:00、23:00至24:00。
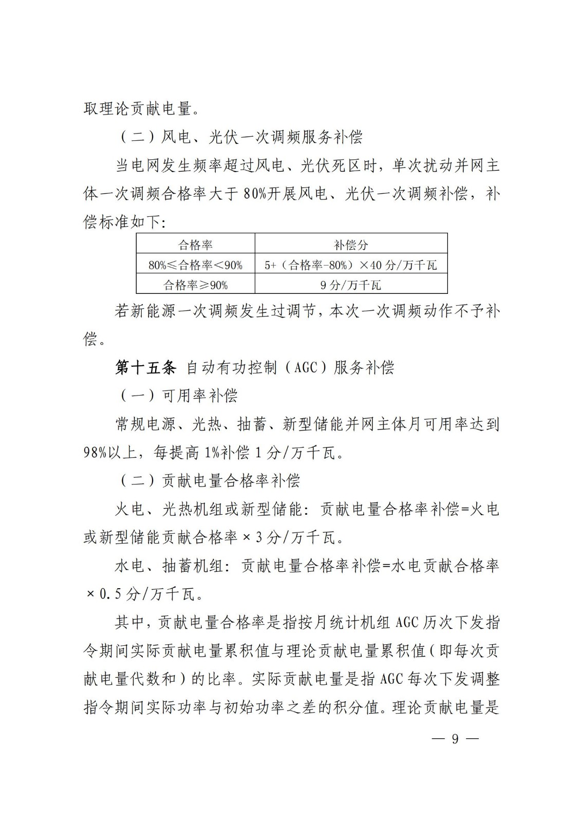
《辅助服务细则》提到:
全部并网运行管理考核费用以及其他符合国家有关法规规定的资金。上述费用减去辅助服务补偿所需总金额的差额部分按国家相关政策在发电侧和用户侧分摊。其中,发电侧分摊的部分由各省(区,独立控制区)内发电侧并网主体(含抽蓄)、新型储能按照上网电量的比例进行分摊,兰炭尾气发电项目以上网电量的一半按比例进行分摊;用户侧分摊的部分按国家相关文件规定执行。
若各省(区,独立控制区)的并网运行管理考核总费用小于辅助服务补偿总费用,调试运行期的发电机组和独立新型储能、以及退出商业运营但仍然可以发电上网的发电机组(不含煤电应急备用电源)和独立新型储能的辅助服务费用分摊标准原则上应当高于商业运营机组分摊标准,暂按调试运行期或退出商业运营后月度上网电量的1.2倍参与发电侧分摊,但不超过当月调试期电费收入的10%。
辅助服务补偿所需总费用与并网运行管理考核总费用依照并网主体并网考核与辅助服务补偿分值计算,每分对应金额均为1000元。
一次调频
并网同步发电机组、新型储能一次调频服务补偿按照一次调频月度动作积分电量200分/万千瓦时(20元/kWh)补偿。
AGC服务
常规电源、光热、抽蓄、新型储能并网主体月可用率达到98%以上,每提高1%补偿1分/万千瓦(0.1元/kW)。
火电、光热机组或新型储能:贡献电量合格率补偿=火电或新型储能贡献合格率×3分/万千瓦(0.3元/kW)。
黑启动
新能源场站(风电场、光伏电站)及新型储能电站每月2分/万千瓦(0.2元/kW),对并网主体的补偿最高不超过最高300分/月(30万元/月)补偿。
稳控装置切负荷
区域稳控装置动作切抽蓄电站抽水负荷、新型储能等,按每次补偿4分/万千瓦(0.4元/kW)。
对于纳入跨区超特高压直流或跨省及重要通道安全稳定控制系统切负荷范围、且非直流配套电源的抽蓄电站(抽水负荷)、新型储能等,若有新增安控装置,则按照新投运的安全自动装置套数,一次性给予300分/套(30万元/套)的补偿。若在原有安控装置进行改造,则按照改造的套数,一次性给予30分/套(3万元/套)的补偿。
原文如下:

























































































北京恒盛娱乐数字科技有限公司是一家专业的能源数字化方案提供商,简称恒盛娱乐,发展愿景为能源数字化先锋,企业使命为让能源创造更大价值,赋能企业低碳转型。目前,可提供能源数字化解决方案内容包括:双碳管控【碳中和行动计划监测指挥平台】、投资决策【恒盛娱乐能源经济评价云平台】、恒盛娱乐管理【恒盛娱乐能源集中监测管理系统】、恒盛娱乐运维【恒盛娱乐光伏清洁机器人系统】、零碳实践【零碳园区(工厂)恒盛娱乐能源管理系统】等产品和服务,以帮助政府、能源企业、园区工厂等相关单位实现对能源的智能化管控,不断提升能源经济效益,为碳中和路线图行动计划实践提供技术支撑,助力能源行业进入数字化时代,官网:www.gzjiansheng.com,欢迎访问。


