11月15日,国家能源局印发《可再生能源利用统计调查制度》的通知,要求各发电企业以及相关学会、管理部门对可再生能源发电利用统计按月上报。
根据文件,为全面及时了解全国可再生能源生产、消费、供销基本情况,加强对可再生能源运行的监测与监管,为能源管理部门及有关政府部门制定政策和规划、监控行业运行情况提供依据,特制定本调查制度。
主要调查对象为各地方能源主管部门、国网、南网、央国企等可再生能源投资开发企业,报告期别分为月报和年报两种方式。
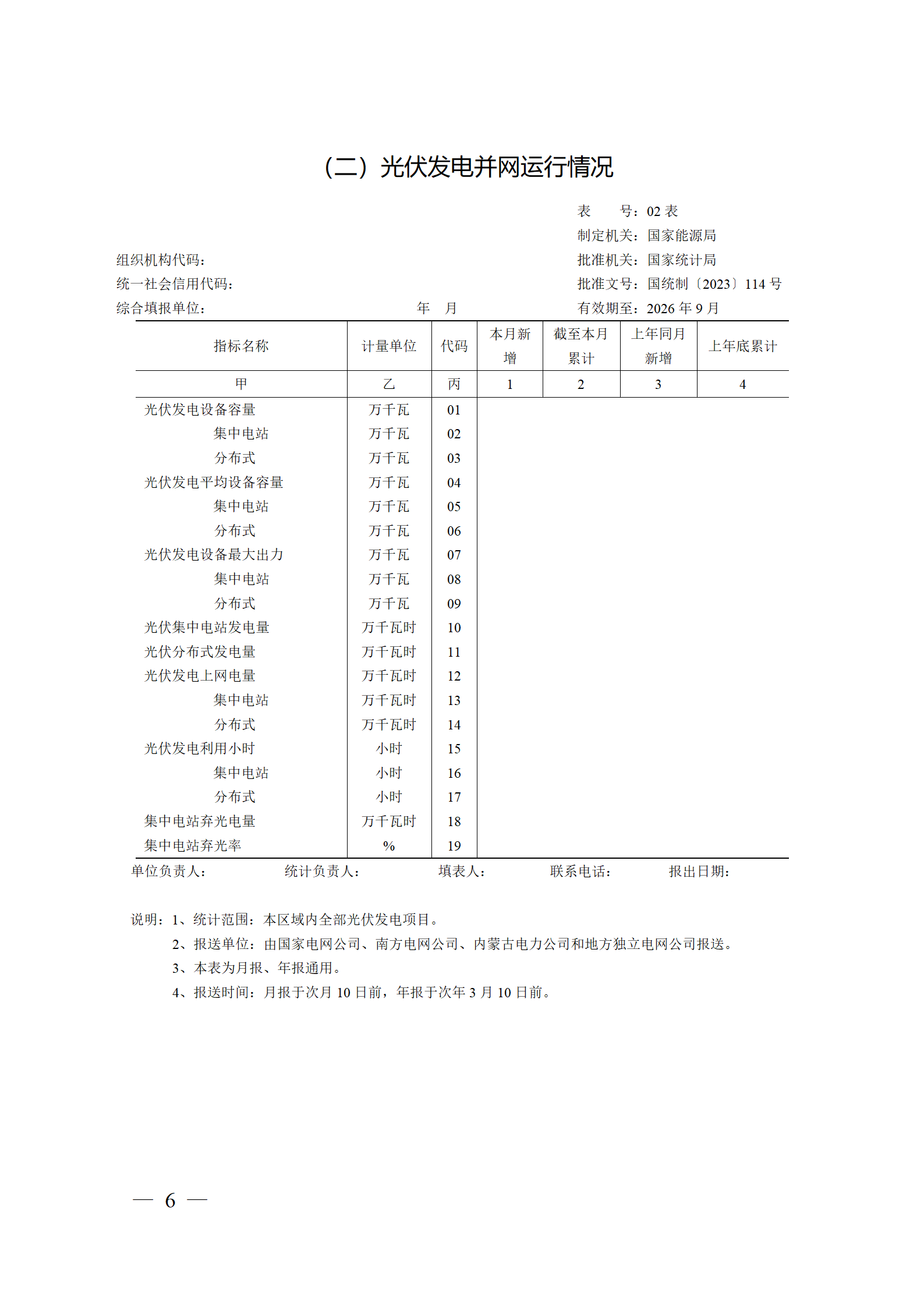
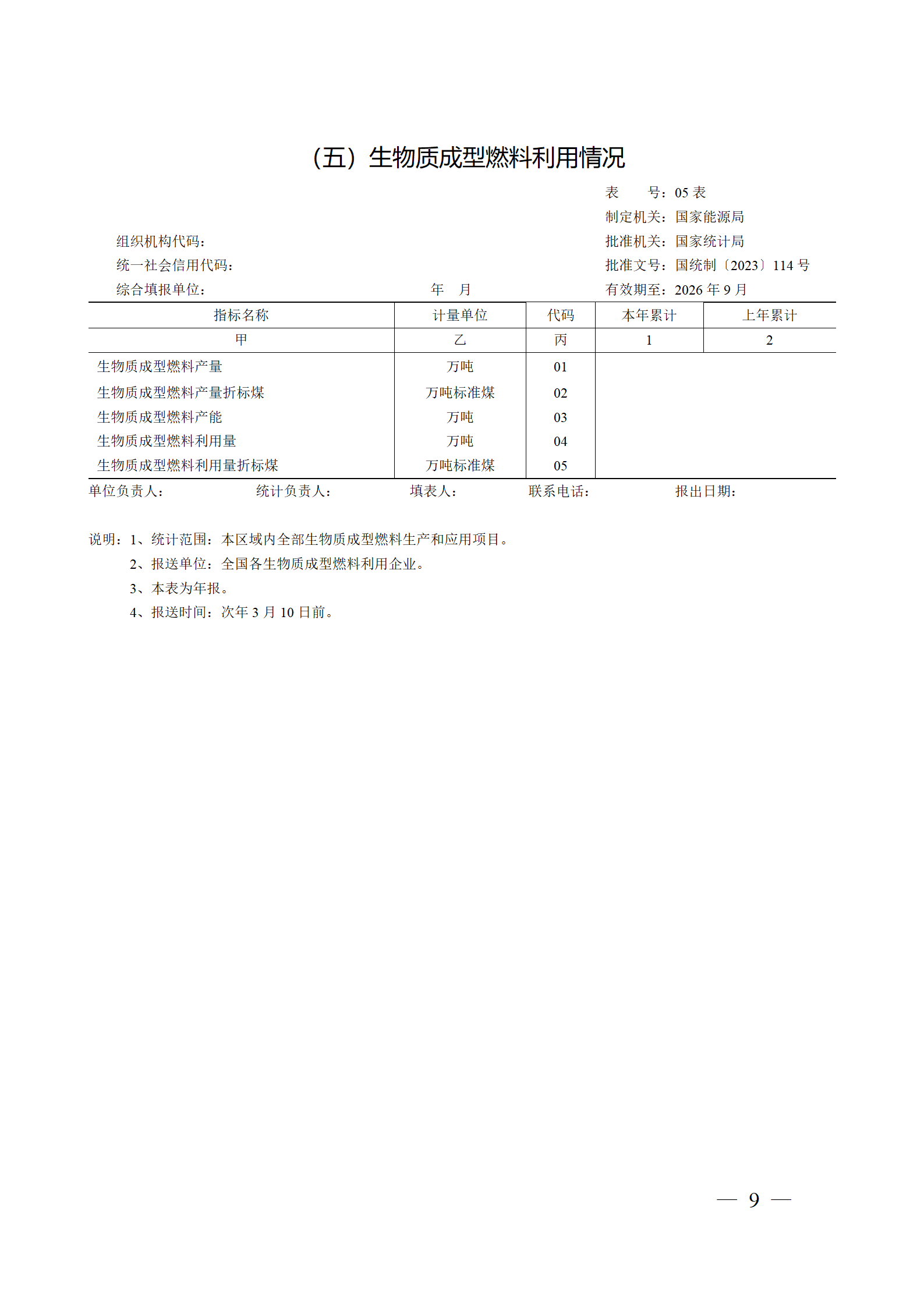
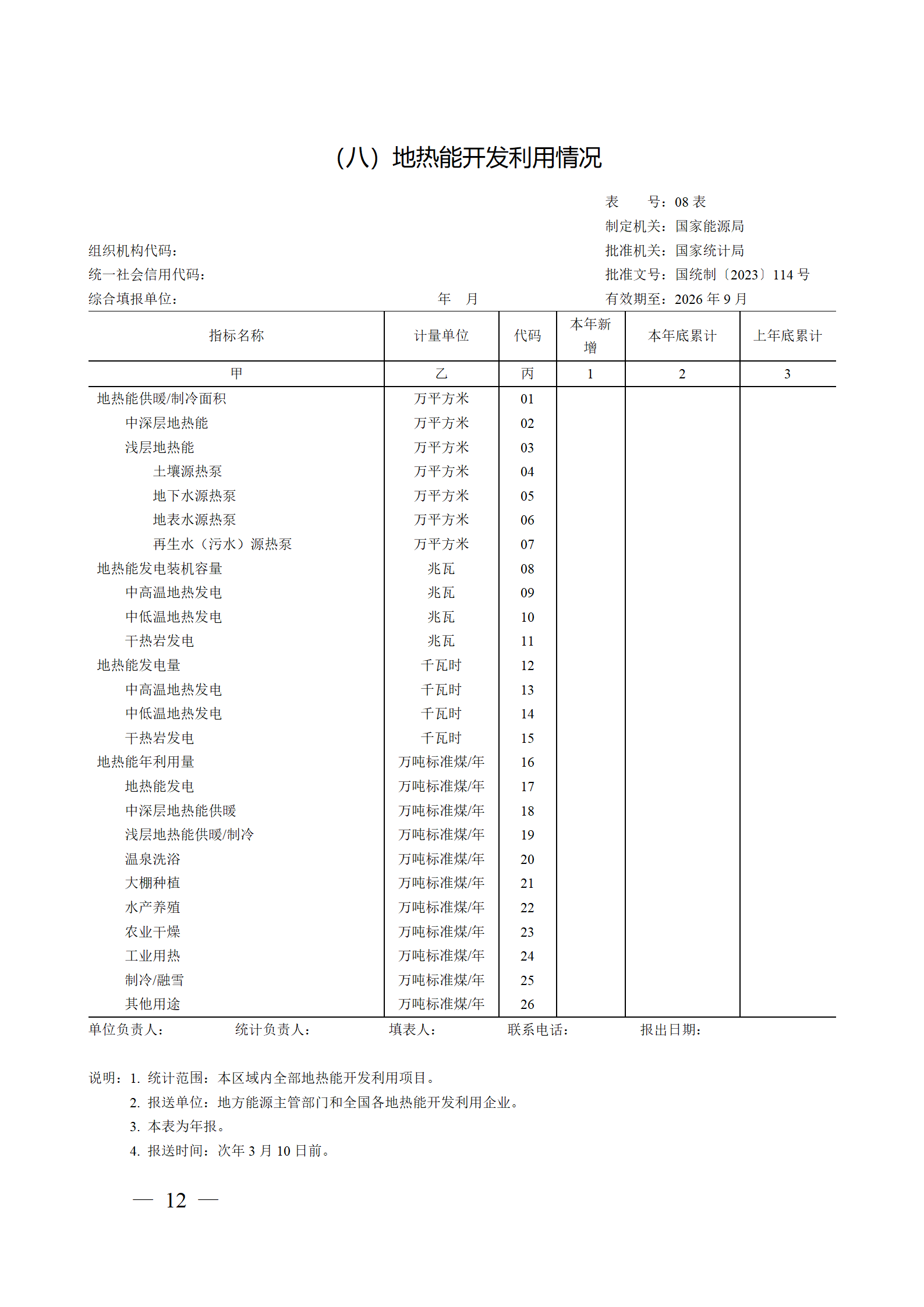
具体调查类型包括风电、光伏、光热、生物质、地热能等等。光伏调查指标包括设备容量、平均设备容量、最大出力、发电量、上网电量、利用小时数、弃光电量、弃光率等等。
原文如下:
国家能源局关于印发《可再生能源利用统计调查制度》的通知
国能发新能〔2023〕74号
各省(自治区、直辖市)能源局、有关省(自治区、直辖市)及新疆生产建设兵团发展改革委,国家电网有限公司、中国南方电网有限责任公司、内蒙古电力(集团)有限责任公司,有关中央发电企业,中国电力企业联合会、中国可再生能源学会、中国循环经济协会,国家可再生能源信息管理中心、国家地热能中心,地方独立电网公司,地热能开发利用企业:
根据有关规定和工作需要,恒盛娱乐对可再生能源发电利用统计报表制度进行了修订,形成了《可再生能源利用统计调查制度》(以下简称《统计调查制度》),已经国家统计局批准(国统制〔2023〕114号),现印发执行。请各单位认真组织实施,严格按照《统计调查制度》的要求,真实、准确、完整地做好各项统计数据报送工作。
《统计调查制度》月报以电子版形式按原渠道报送国家能源局新能源和可再生能源司,年报以纸质和电子版形式同时报送。《统计调查制度》可在国家能源局网站(www.nea.gov.cn)下载。执行过程中有何情况和意见,请与我局新能源和可再生能源司联系。
联系电话:400-1929500,81929501(传真)
国家能源局
2023年10月29日
附件:可再生能源利用统计调查制度






















来源:国家能源局
北京恒盛娱乐数字科技有限公司是一家专业的能源数字化方案提供商,简称恒盛娱乐,发展愿景为能源数字化先锋,企业使命为让能源创造更大价值,赋能企业低碳转型。目前,可提供能源数字化解决方案内容包括:双碳管控【碳中和行动计划监测指挥平台】、投资决策【恒盛娱乐能源经济评价云平台】、恒盛娱乐管理【恒盛娱乐能源集中监测管理系统】、恒盛娱乐运维【恒盛娱乐光伏清洁机器人系统】、零碳实践【零碳园区(工厂)恒盛娱乐能源管理系统】等产品和服务,以帮助政府、能源企业、园区工厂等相关单位实现对能源的智能化管控,不断提升能源经济效益,为碳中和路线图行动计划实践提供技术支撑,助力能源行业进入数字化时代,官网:www.gzjiansheng.com,欢迎访问。


