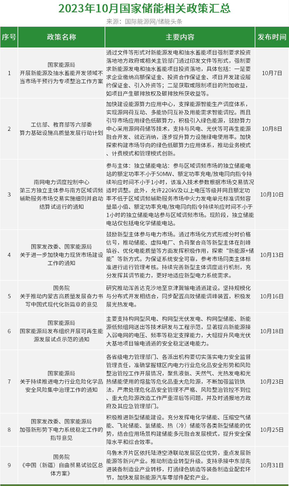
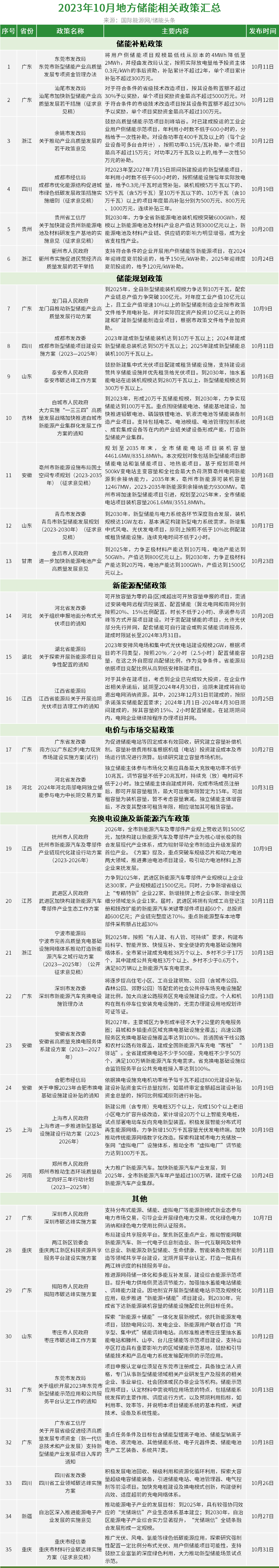
2023年10月份国家及地方共发布储能相关政策44条!其中国家出台政策9条,地方出台政策35条。根据储能政策的具体指向,地方政策中,储能补贴政策6条、储能规划布局的政策7条、新能源配储政策3条、储能参与电力市场化相关政策2条、充换电及新能源汽车相关政策8条、其他相关政策9条。
国家层面
在国家层面一共出台了9项储能相关政策。
其中,10月10日,南方电网电力调度控制中心印发《第三方独立主体参与南方区域调频辅助服务市场交易实施细则》,该文件适用于广东、广西、贵州、海南四省,云南另行规定,并将于今年10月1日执行。
参与区域调频市场的独立储能电站的额定功率不小于50MW,额定功率充电/放电同向指令持续响应时间不小于1小时,该准入标准将根据市场交易情况适时调整。
允许220kV及以上电压等级并网且额定功率不低于区域调频辅助服务市场中获利发电单元标准调频容量最小值、额定功率充电/放电同向指令持续响应时间不1小于小时的独立储能电站参与区域调频市场。
现阶段,独立储能按照一套AGC子站控制的全部调频资源为一个发电单元参与区域调频市场。
10月13日,国家发改委、能源局综合司正式发布《关于进一步加快电力现货市场建设工作的通知》。
《通知》提出在确保有利于电力安全稳定供应的前提下,有序实现电力现货市场全覆盖!2023年底,全国大部分省份/地区具备电力现货试运行条件,“新能源+储能”进入现货市场。
针对全国电力现货市场建设,提出进一步扩大经营主体范围,分布式新能源装机占比较高的地区,推动分布式新能源上网电量参与市场,探索参与市场的有效机制;
鼓励储能、虚拟电厂、负荷聚合商等新型主体参与市场,探索“新能源+储能”等新方式。

地方层面
地方层面,广东、安徽、山东、四川、浙江、河北、江西、重庆、甘肃、贵州、河南、湖北、吉林、江苏、上海、新疆16个省市发布储能相关政策35条。
在储能补贴方面,广东东莞按照实际放电量给予投资主体0.3元/kWh的事后资助,补贴累计不超过2年,单个项目累计补贴不超过300万元。
浙江余姚对设备功率在400千瓦及以上的(每个企业设备可多台合并计),按照功率0.15元/瓦补助,单个项目最高不超过15万元;对功率2万千瓦及以上的,给予一次性50万元的补助。
四川成都对2023年至2027年7月15日期间新建投运的新型储能项目,年利用小时数不低于600小时的,按照储能设施每年实际放电量,给予0.3元/千瓦时运营补贴。
在储能规划方面,山东泰安规划到2030年,抽水蓄能电站在运装机规模达到280万千瓦以上,新型储能规模达到300万千瓦以上。
吉林白城预计到2023年,形成20万千瓦储能规模,到2030年,力争实现储能达到100万千瓦。
安徽亳州规划至2035年末,全市储能电站项目装机容量4461.6MW/8351.8MWh。
甘肃金昌则提出到2025年,力争正极材料产能达到10万吨,电池产能达到50GWh,产值达到800亿元以上。到2030年,力争正极材料产能达到20万吨,电池产能达到100GWh,产值达到1500亿元以上。
在新能源配储方面,河北明确可开放容量为零的县(区)或超出可开放容量申报的项目,需通过安装电网远程调控装置、配置储能(冀北电网和南网分别按照20%、15%比例配置,时长不低于2小时)、承诺参与调峰等方式开展项目建设。
湖北发文要求2023年安排风电场和集中式光伏电站建设规模2GW,根据项目的不同类型,按照20%/2小时(2.5小时)配置储能容量,在这之外自愿提高配储比例,作为竞争条件。
江西提出2024年1月1日-2024年4月30日期间建成的光伏项目,按其容量的15%、2小时配置储能。在延期期间内,电网企业继续按程序办理项目并网。
在电价与市场交易方面,广东发布文件提出:为促进储能电站等固定成本有效回收,研究建立容量补偿机制。容量补偿费用标准根据机组(电站)投资建设成本及市场运行情况进行测算。后续研究建立容量市场机制。
河北则提出独立储能主体参与市场化交易应具备最大充放电功率不低于10兆瓦,调节容量不低于20兆瓦时,持续充(放)电时间不低于2小时。在放电阶段,独立储能主体按发电企业身份参与交易;在充电时段按电力用户用户身份参与交易,不能由售电公司代理参与交易。电能量交易包括双边协商交易和集中交易两种方式。其中集中交易包括集中竞价交易、滚动撮合交易和挂牌交易三种形式。
充换电设施作为重要新能源基础设施,其建设受到各地重视。安徽规划到2027年,全省建成换电站不少于500座,充电桩不少于50万个,满足100万辆新能源汽车充电需求。省充换电基础设施综合监管服务平台公共充电桩接入率达到100%。
上海则要求新建公用(含专用)充电桩3万个以上,完成150个以上老旧小区电力扩容升级改造,累计增设20万个以上智能充电桩,试点部署电动车反向充电新型装置。
河南郑州提出到2025年,全市新能源汽车年产量超过100万辆,建成千亿级新能源汽车产业集群。

来源:国际能源网/储能头条
北京恒盛娱乐数字科技有限公司是一家专业的能源数字化方案提供商,简称恒盛娱乐,发展愿景为能源数字化先锋,企业使命为让能源创造更大价值,赋能企业低碳转型。目前,可提供能源数字化解决方案内容包括:双碳管控【碳中和行动计划监测指挥平台】、投资决策【恒盛娱乐能源经济评价云平台】、恒盛娱乐管理【恒盛娱乐能源集中监测管理系统】、恒盛娱乐运维【恒盛娱乐光伏清洁机器人系统】、零碳实践【零碳园区(工厂)恒盛娱乐能源管理系统】等产品和服务,以帮助政府、能源企业、园区工厂等相关单位实现对能源的智能化管控,不断提升能源经济效益,为碳中和路线图行动计划实践提供技术支撑,助力能源行业进入数字化时代,官网:www.gzjiansheng.com,欢迎访问。


